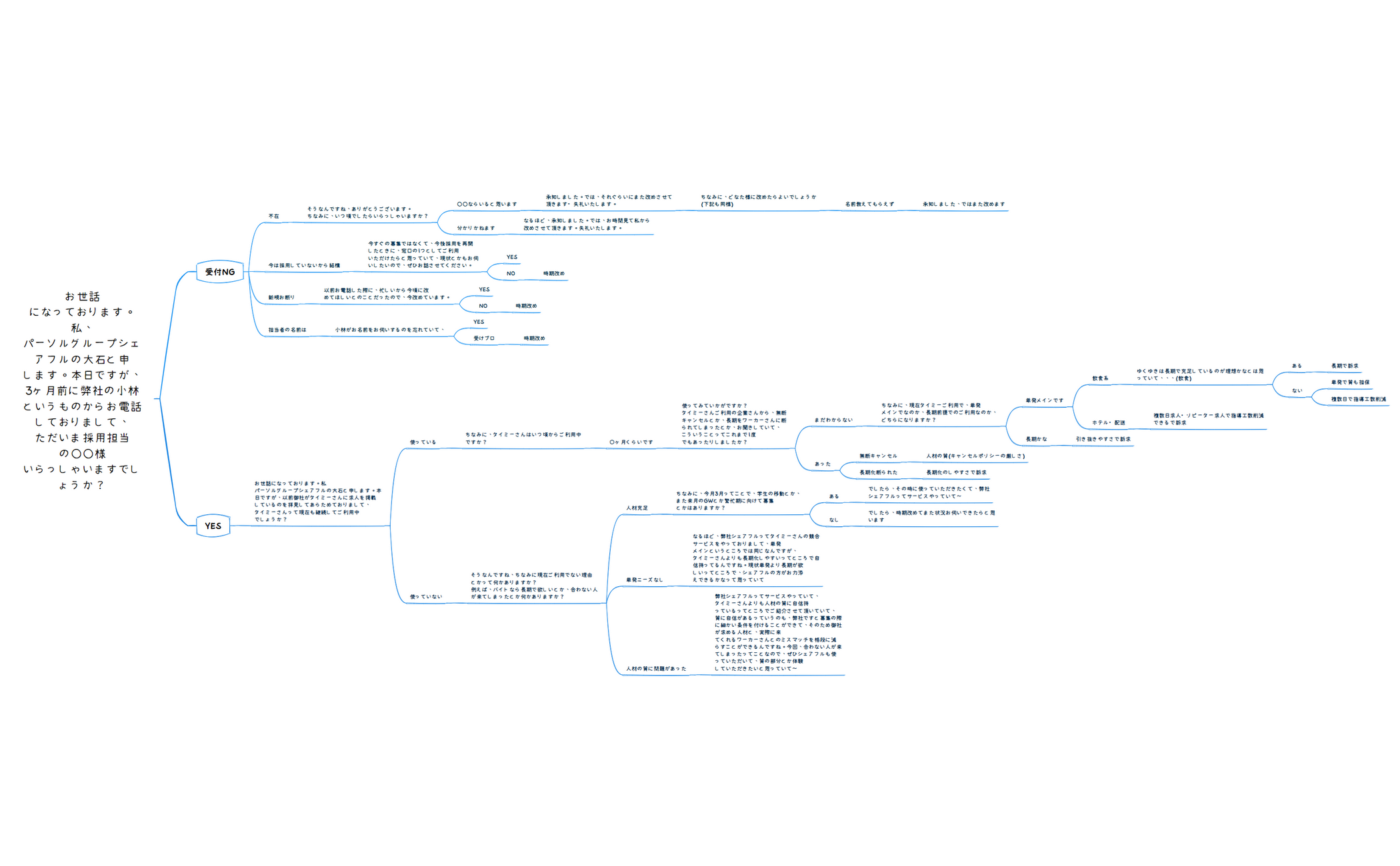
GENスクリプト 大石

Frequently asked
What is the template marketplace?
It is a community hub where you can browse, download, purchase, and submit templates with rich filters.
How do I submit a template?
Submission takes just minutes. Upload a preview, description, and source file. Our team will review your template as soon as possible to get your work live.
Can I monetize my templates?
Yes. You can share your templates for free or set a price between $3.90 and $19.90. This allows you to choose a value that best reflects the insight and complexity of your work.
Have more questions?
We're here to support you. Reach out to our team at marketplace@xmind.com for any inquiries.
Unleash your creativity
Upload drafts, get expert review, and receive payouts via Stripe.
Free template