Skip to main content

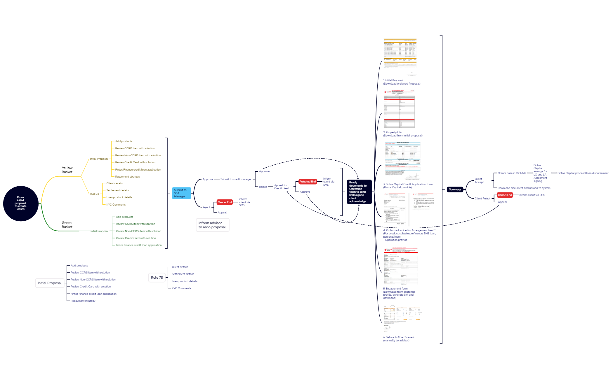
From initial proposal to create cases

From initial proposal to create cases preview 1

Frequently asked

What is the template marketplace?

It is a community hub where you can browse, download, purchase, and submit templates with rich filters.

How do I submit a template?

Submission takes just minutes. Upload a preview, description, and source file. Our team will review your template as soon as possible to get your work live.

Can I monetize my templates?

Yes. You can share your templates for free or set a price between $3.90 and $19.90. This allows you to choose a value that best reflects the insight and complexity of your work.

Have more questions?

We're here to support you. Reach out to our team at marketplace@xmind.com for any inquiries.

Unleash your creativity

Upload drafts, get expert review, and receive payouts via Stripe.

Free template