Skip to main content
Home
Download
Pricing
Why Submit?
Submit
zoro roronoa
1
templates
All Prices
All Templates
All Languages
Search templates
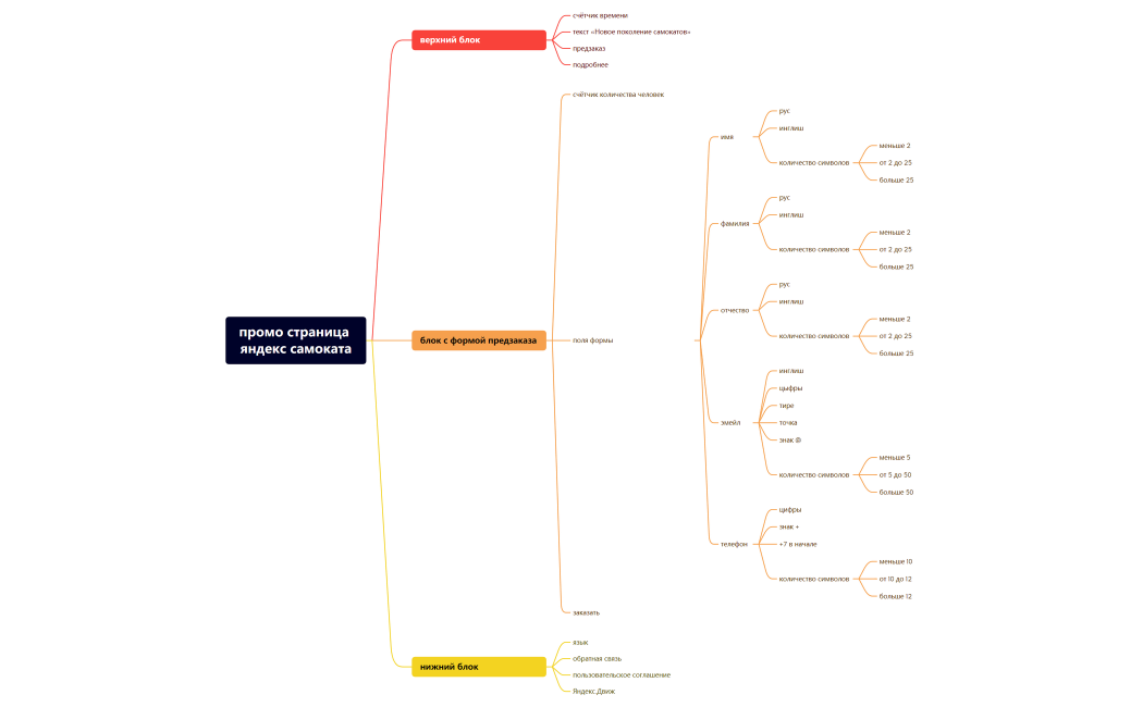
промо страница яндекс самоката
zoro roronoa
Free