Skip to main content
Zely Oktavia

Zely Oktavia

6templates
modul 5.1 A
modul 5.1 A
Zely Oktavia
Free
MODUL 4 SENI RUPA Kegiatan Belajar 2
MODUL 4 SENI RUPA Kegiatan Belajar 2
Zely Oktavia
Free
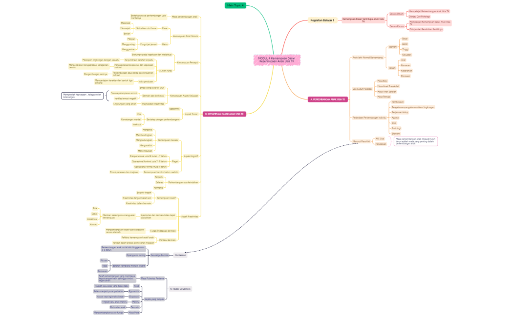
MODUL 4 Kemampuan Dasar Kesenirupaan Anak Usia TK KB 1
MODUL 4 Kemampuan Dasar Kesenirupaan Anak Usia TK KB 1
Zely Oktavia
Free
Modul 7 KB 2 KLASIFIKASI SENI TARI
Modul 7 KB 2 KLASIFIKASI SENI TARI
Zely Oktavia
Free
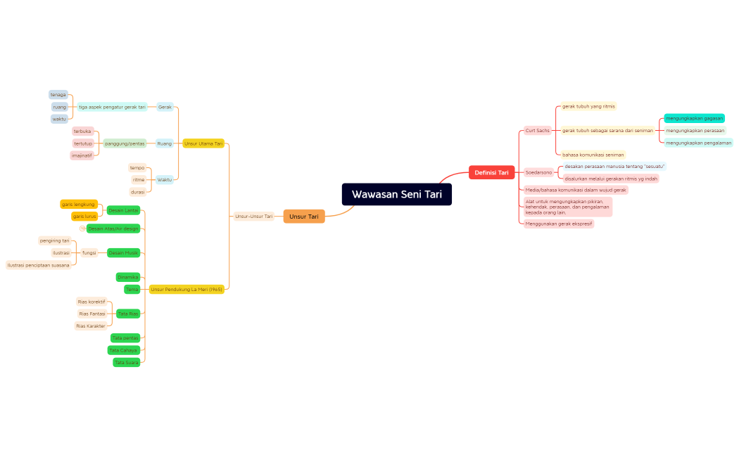
Modul 7 KB 1 Wawasan Seni Tari
Modul 7 KB 1 Wawasan Seni Tari
Zely Oktavia
Free
Modul 7 KB 1 Wawasan Seni Tari
Modul 7 KB 1 Wawasan Seni Tari
Zely Oktavia
Free