Skip to main content
Home
Download
Pricing
Why Submit?
Submit
Yury Tuev
2
templates
All Prices
All Templates
All Languages
Search templates
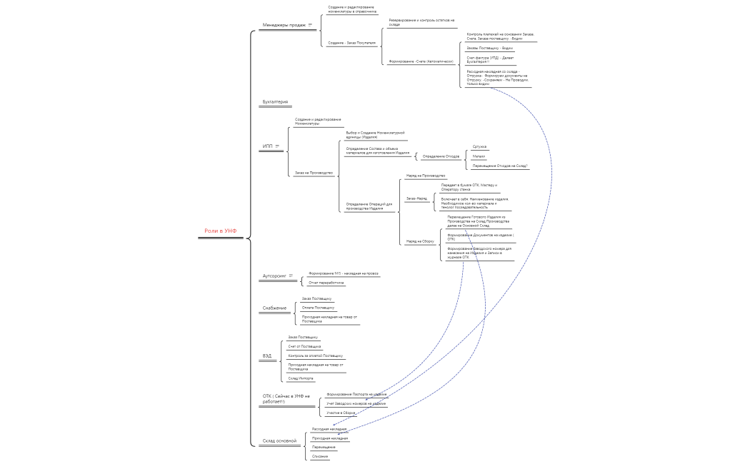
Роли в УНФ
Yury Tuev
Free
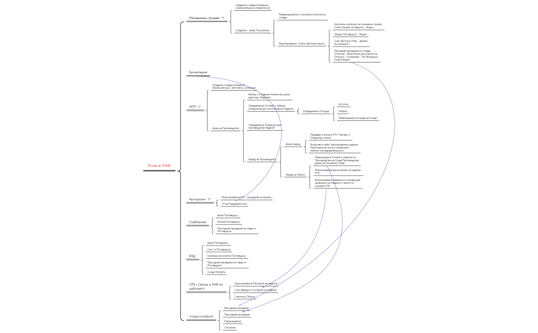
Роли в УНФ
Yury Tuev
Free