Skip to main content
Yuji Mizutani

Yuji Mizutani

14templates
タイ移住のビザ
タイ移住のビザ
Yuji Mizutani
Free
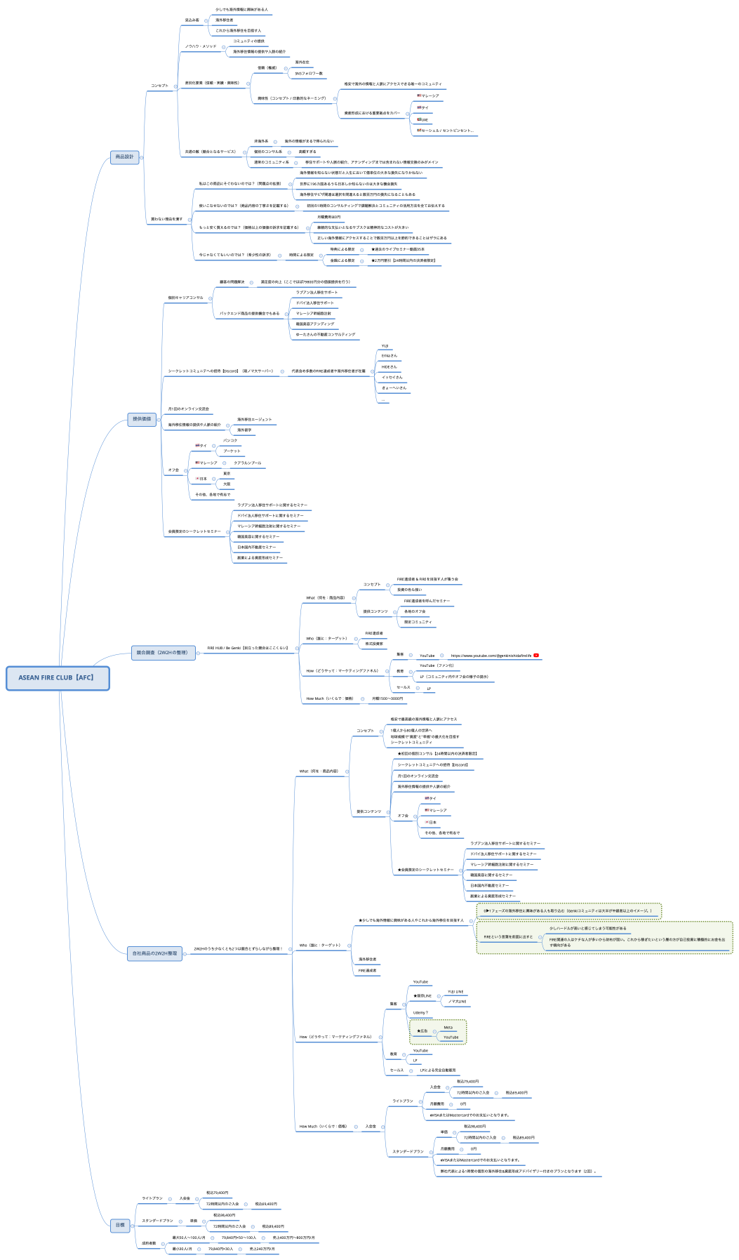
ASEAN FIRE CLUB【AFC】
ASEAN FIRE CLUB【AFC】
Yuji Mizutani
Free
ASEAN FIRE HUB【AFH】
ASEAN FIRE HUB【AFH】
Yuji Mizutani
Free
ASEAN FIRE CLUB
ASEAN FIRE CLUB
Yuji Mizutani
Free
ASEAN FIRE CLUB
ASEAN FIRE CLUB
Yuji Mizutani
Free
ASEAN FIRE CLUB
ASEAN FIRE CLUB
Yuji Mizutani
Free
ASEAN FIRE CLUB
ASEAN FIRE CLUB
Yuji Mizutani
Free
ASEAN FIRE CLUB
ASEAN FIRE CLUB
Yuji Mizutani
Free
🌏ASEAN FIRE BASE
🌏ASEAN FIRE BASE
Yuji Mizutani
Free