Skip to main content
Youssef Saeed

Youssef Saeed

5templates
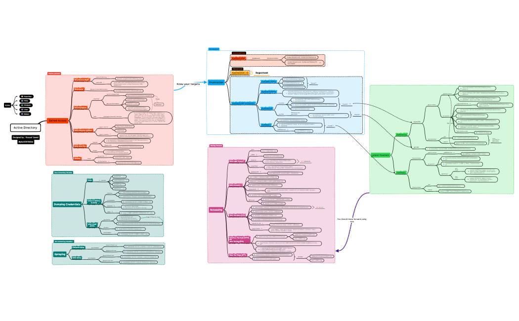
Active Directory
Active Directory
Youssef Saeed
Free
Active Directory OSCP Edition
Active Directory OSCP Edition
Youssef Saeed
Free
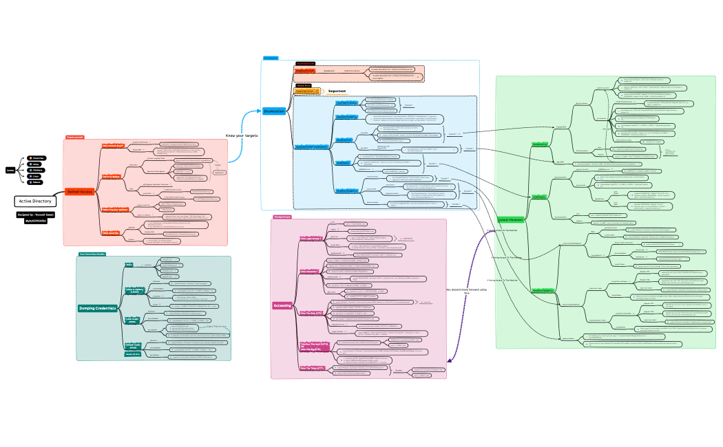
Active Directory OSCP Edition
Active Directory OSCP Edition
Youssef Saeed
Free
Active Directory
Active Directory
Youssef Saeed
Free
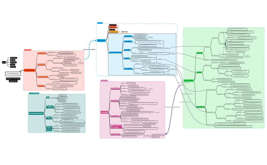
Active Directory
Active Directory
Youssef Saeed
Free