Skip to main content
Home
Download
Pricing
Why Submit?
Submit
Yoselin Loreli
4
templates
All Prices
All Templates
All Languages
Search templates
Salón de clase
Yoselin Loreli
Free
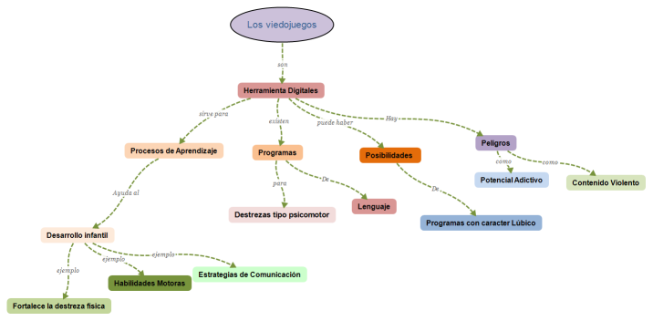
Los viedojuegos
Yoselin Loreli
Free
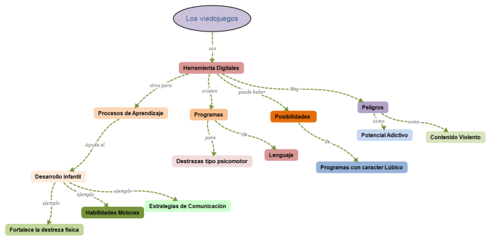
Los viedojuegos
Yoselin Loreli
Free
Viedeojuegos
Yoselin Loreli
Free