Skip to main content
yongyuth2 yuthyong

yongyuth2 yuthyong

27templates
ระบบยาเสพติด อ.เนินสง่า
ระบบยาเสพติด อ.เนินสง่า
yongyuth2 yuthyong
Free
ประชุมคปสอ.เนินสง่า-12ตค65
ประชุมคปสอ.เนินสง่า-12ตค65
yongyuth2 yuthyong
Free
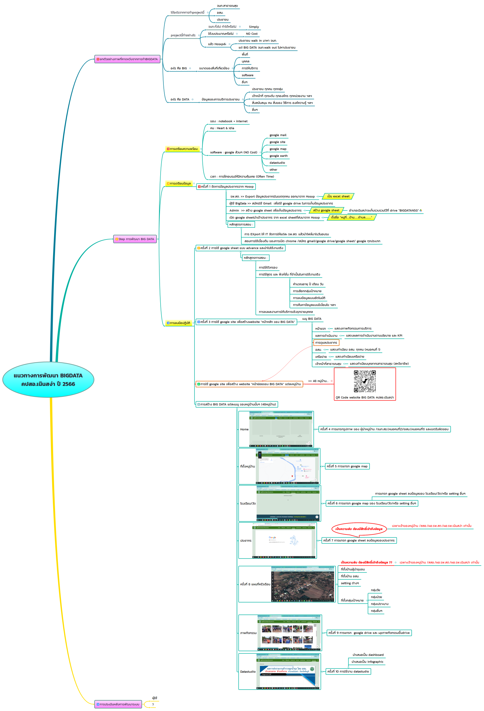
แนวทางการพัฒนา BIGDATA คปสอ.เนินสง่า ปี 2566
แนวทางการพัฒนา BIGDATA คปสอ.เนินสง่า ปี 2566
yongyuth2 yuthyong
Free
แนวทางการพัฒนา BIGDATA คปสอ.เนินสง่า ปี 2566
แนวทางการพัฒนา BIGDATA คปสอ.เนินสง่า ปี 2566
yongyuth2 yuthyong
Free
พื้นที่น้ำท่วมตำบลกะฮาด
พื้นที่น้ำท่วมตำบลกะฮาด
yongyuth2 yuthyong
Free
ระบบปฏิทิน รพ.สต. (ประชุม 5 ต.ค.65)
ระบบปฏิทิน รพ.สต. (ประชุม 5 ต.ค.65)
yongyuth2 yuthyong
Free
ระบบปฏิทิน รพ.สต. (ประชุม 5 ต.ค.65)
ระบบปฏิทิน รพ.สต. (ประชุม 5 ต.ค.65)
yongyuth2 yuthyong
Free
ระบบปฏิทิน รพ.สต. (ประชุม 5 ต.ค.65)
ระบบปฏิทิน รพ.สต. (ประชุม 5 ต.ค.65)
yongyuth2 yuthyong
Free
การถ่ายโอน รพ.สต.ไป อบจ.
การถ่ายโอน รพ.สต.ไป อบจ.
yongyuth2 yuthyong
Free