Skip to main content
Home
Download
Pricing
Why Submit?
Submit
Yevhen Klymenko
2
templates
All Prices
All Templates
All Languages
Search templates
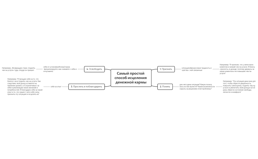
Исцеление денежной кармы
Yevhen Klymenko
Free
Без названияs
Yevhen Klymenko
Free