Skip to main content
Yanina Daniela Rios

Yanina Daniela Rios

5templates
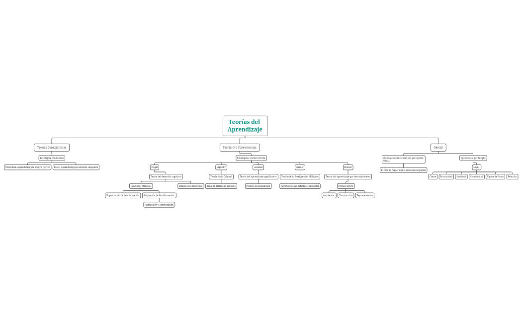
Teorías del Aprendizaje mapa conceptual
Teorías del Aprendizaje mapa conceptual
Yanina Daniela Rios
Free
Teorías del Aprendizaje mapa conceptual
Teorías del Aprendizaje mapa conceptual
Yanina Daniela Rios
Free
Teorías del Aprendizaje mapa conceptual
Teorías del Aprendizaje mapa conceptual
Yanina Daniela Rios
Free
Teorías del Aprendizaje mapa conceptual
Teorías del Aprendizaje mapa conceptual
Yanina Daniela Rios
Free
Teorías del Aprendizaje mapa conceptual
Teorías del Aprendizaje mapa conceptual
Yanina Daniela Rios
Free