Skip to main content
Home
Download
Pricing
Why Submit?
Submit
Yan Ngouen
3
templates
All Prices
All Templates
All Languages
Search templates
Map 1
Yan Ngouen
Free
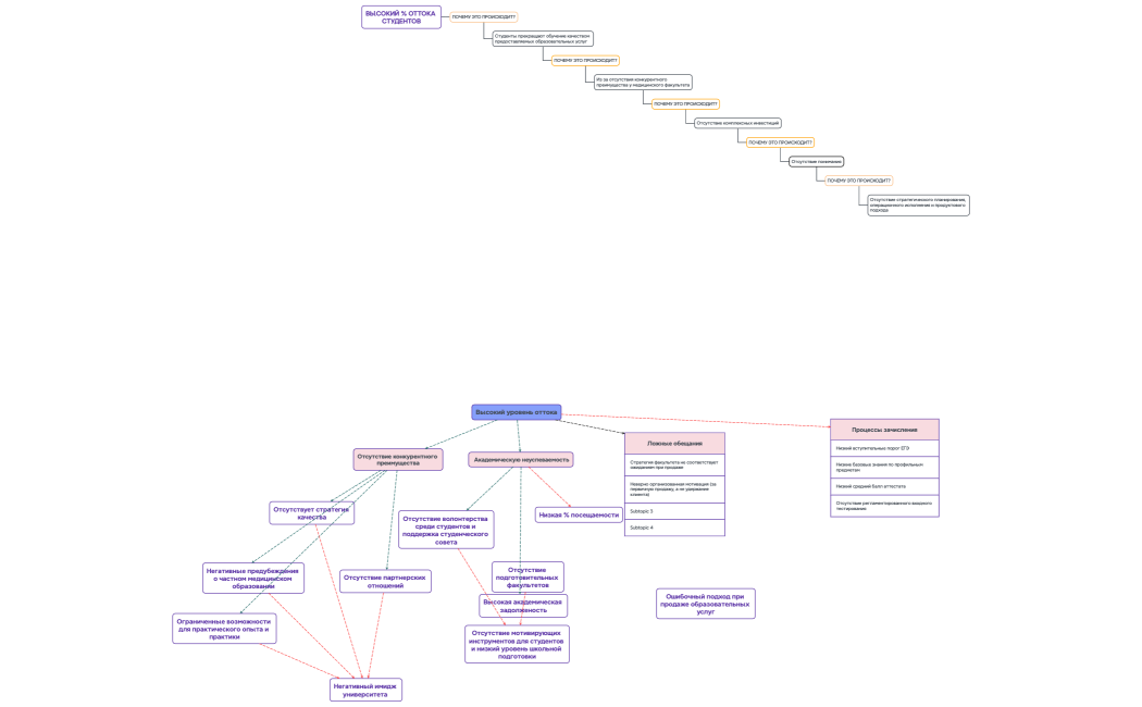
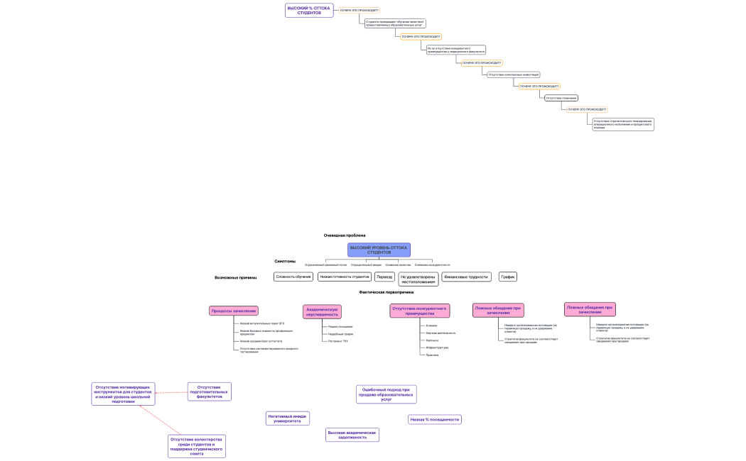
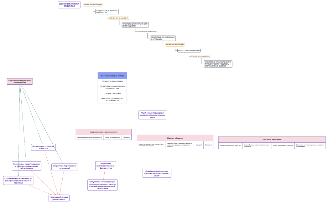
ROOT CAUSE ANALYSIS
Yan Ngouen
Free
ROOT CAUSE ANALYSIS
Yan Ngouen
Free