Skip to main content
xtnIvdMVlM

xtnIvdMVlM

24templates
熱硬化性樹脂
熱硬化性樹脂
xtnIvdMVlM
Free
熱硬化性樹脂
熱硬化性樹脂
xtnIvdMVlM
Free
色塗
色塗
xtnIvdMVlM
Free
ここに主題を書きます(スタート)
ここに主題を書きます(スタート)
xtnIvdMVlM
Free
ここに主題を書きます(スタート)
ここに主題を書きます(スタート)
xtnIvdMVlM
Free
フドー樹脂材料 製品単価値上げ交渉 (2022年4月値上げ目標)
フドー樹脂材料 製品単価値上げ交渉 (2022年4月値上げ目標)
xtnIvdMVlM
Free
京電様(ミクニ電機) パワコン金型廃却依頼 2022/3/15中心トピック
京電様(ミクニ電機) パワコン金型廃却依頼 2022/3/15中心トピック
xtnIvdMVlM
Free
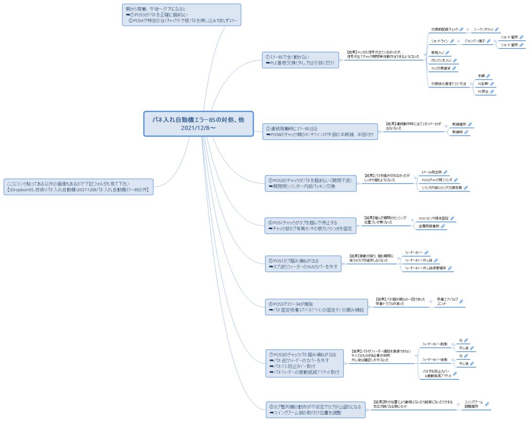
バネ入れ自動機エラー85の対処、他 2021/12/8~
バネ入れ自動機エラー85の対処、他 2021/12/8~
xtnIvdMVlM
Free
京電様(ミクニ電機) パワコン金型廃却依頼 2022/3/15中心トピック
京電様(ミクニ電機) パワコン金型廃却依頼 2022/3/15中心トピック
xtnIvdMVlM
Free