Skip to main content
Home
Download
Pricing
Why Submit?
Submit
WZbyxSltyb
2
templates
All Prices
All Templates
All Languages
Search templates
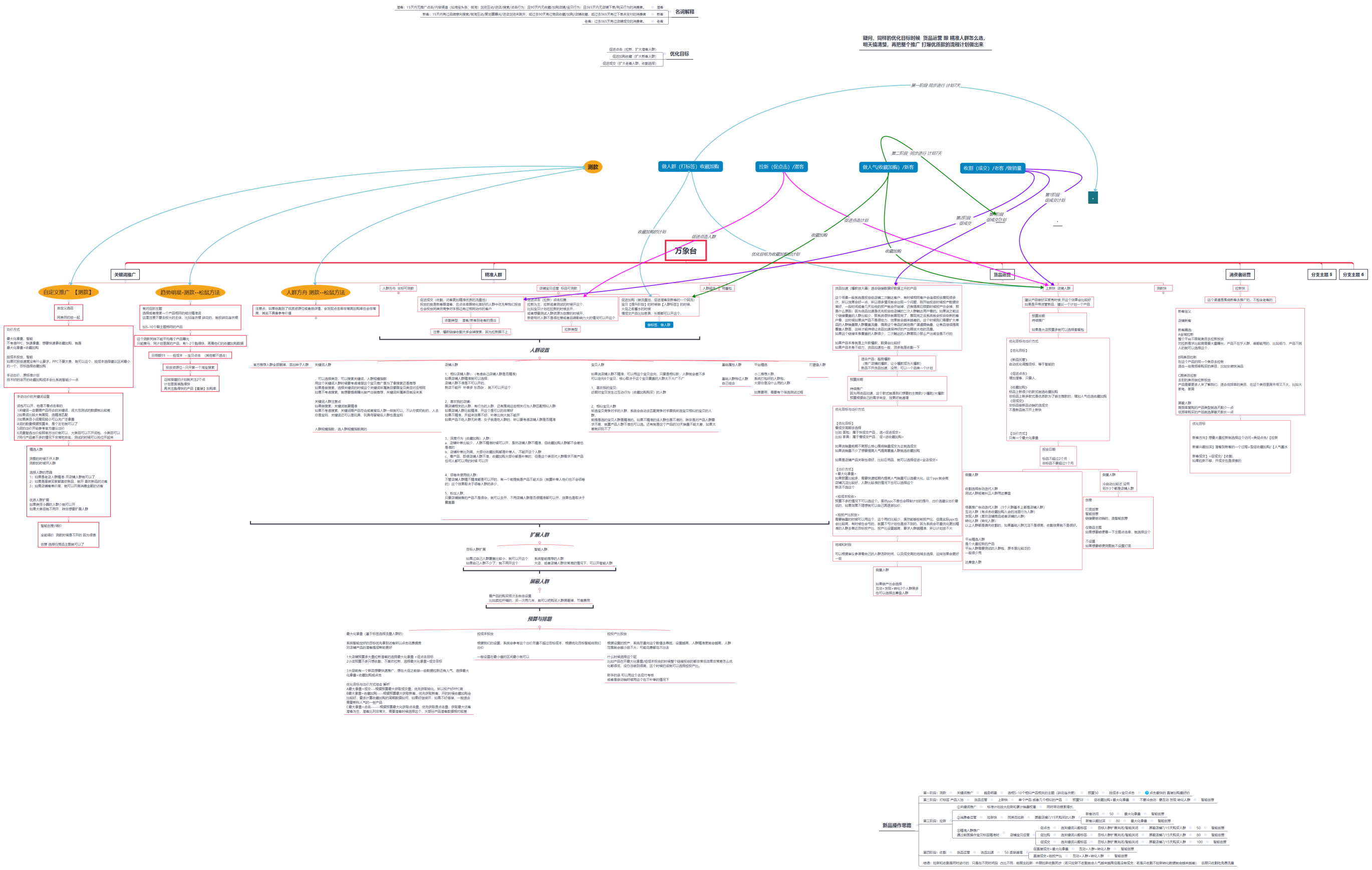
万象台底层逻辑以及原理操作
WZbyxSltyb
Free
天猫店铺
WZbyxSltyb
Free