Skip to main content
Home
Download
Pricing
Why Submit?
Submit
Worapon Mathurosmatanee
2
templates
All Prices
All Templates
All Languages
Search templates
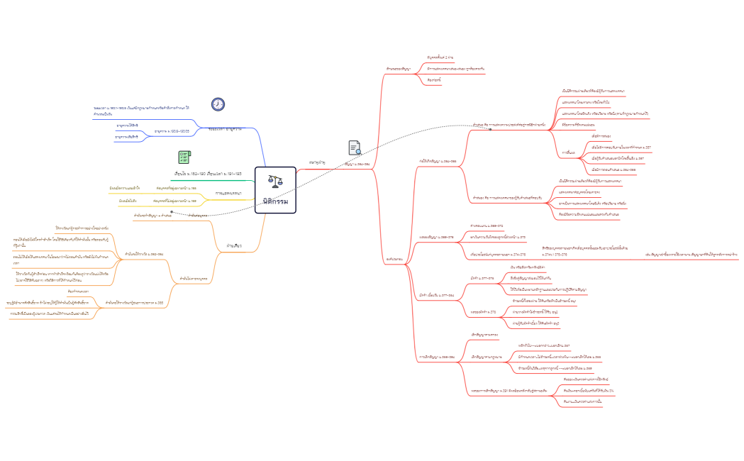
นิติกรรม2
Worapon Mathurosmatanee
Free
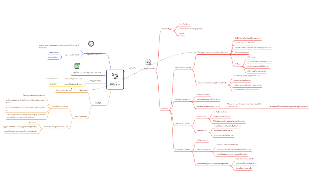
นิติกรรม
Worapon Mathurosmatanee
Free