Skip to main content
Home
Download
Pricing
Why Submit?
Submit
Vy Mai
1
templates
All Prices
All Templates
All Languages
Search templates
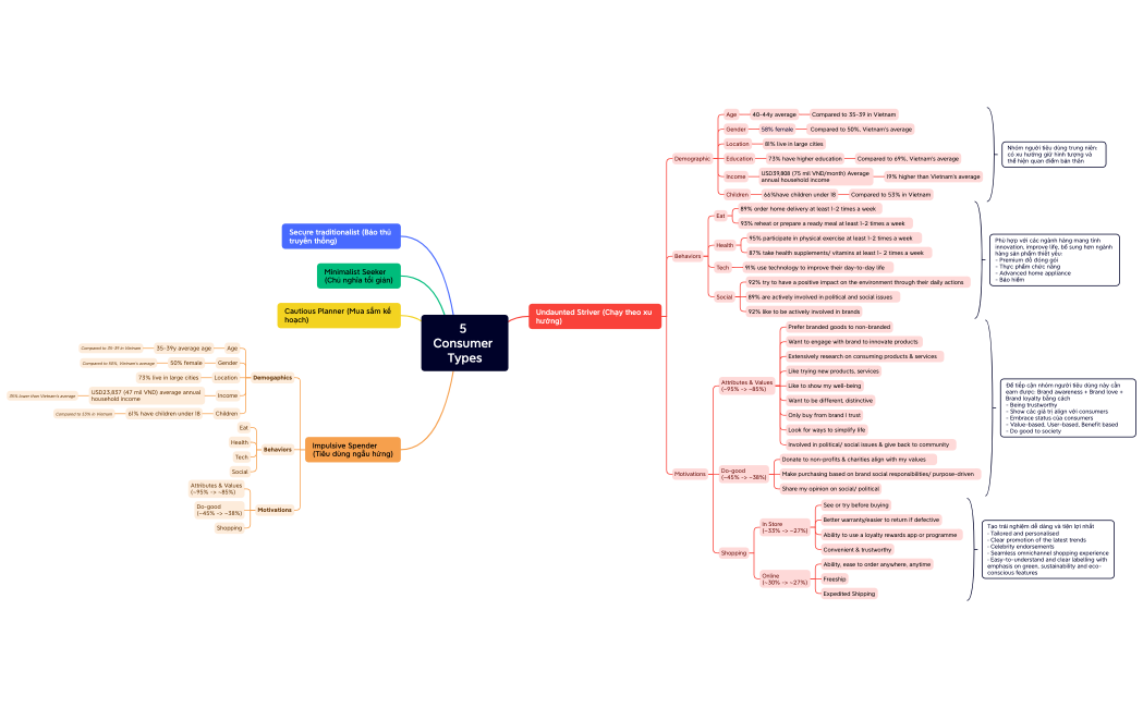
5 Consumer Types
Vy Mai
Free