Skip to main content
VWewrNpRpb

VWewrNpRpb

10templates
Карта ДИРЕКТ И ВК ЖЕНЕ
Карта ДИРЕКТ И ВК ЖЕНЕ
VWewrNpRpb
Free
Виталий Ленькин
Виталий Ленькин
VWewrNpRpb
Free
Виталий Ленькин
Виталий Ленькин
VWewrNpRpb
Free
Менеджер МП
Менеджер МП
VWewrNpRpb
Free
менеджер МП  - Антон 2
менеджер МП - Антон 2
VWewrNpRpb
Free
Нов офис (бол.помещ)
Нов офис (бол.помещ)
VWewrNpRpb
Free
Антон Менеджер МП
Антон Менеджер МП
VWewrNpRpb
Free
Распаковка смыслов- Для Татьяны
Распаковка смыслов- Для Татьяны
VWewrNpRpb
Free
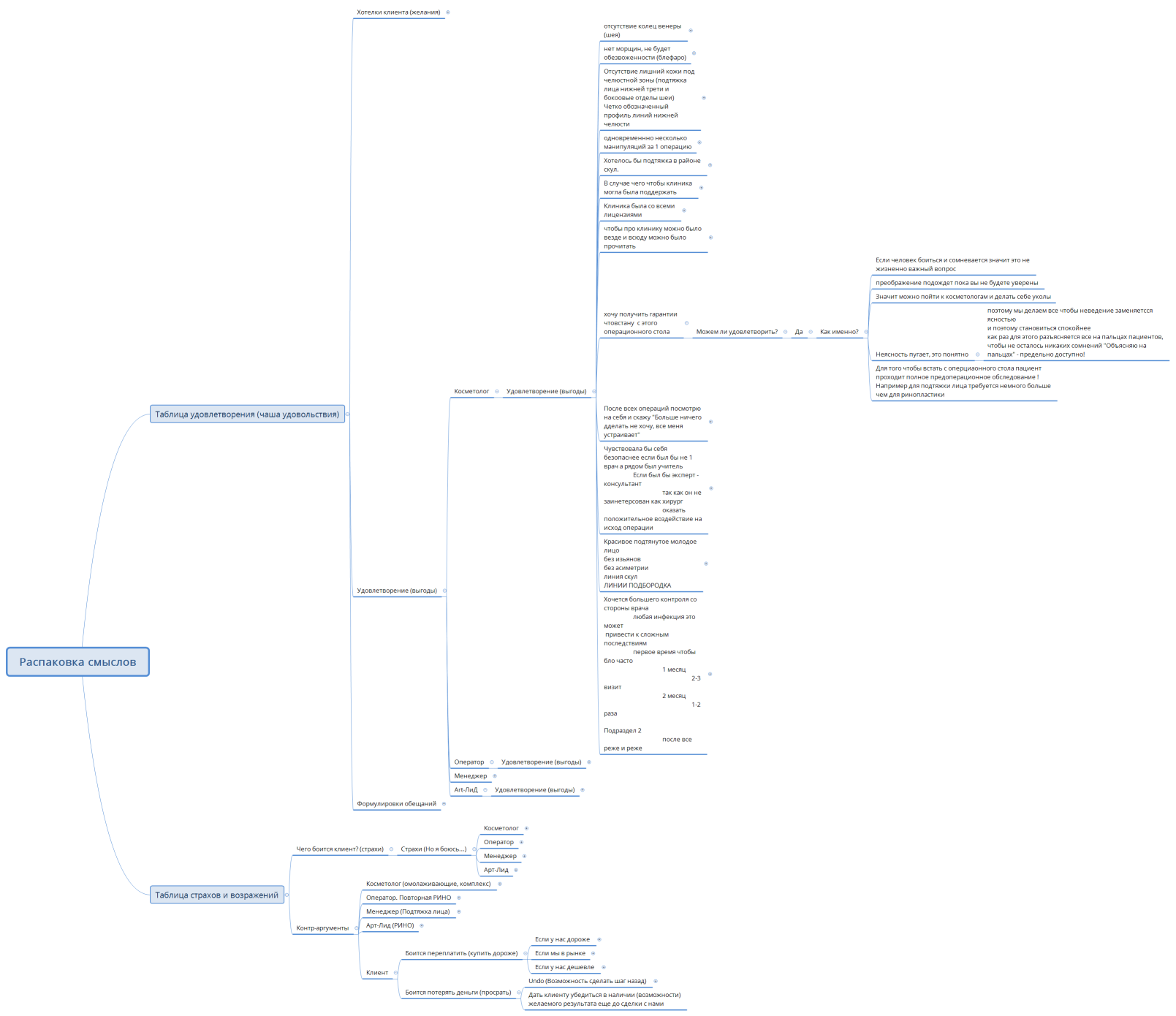
Распаковка смыслов
Распаковка смыслов
VWewrNpRpb
Free