Skip to main content
Home
Download
Pricing
Why Submit?
Submit
Vladimir Egorov
2
templates
All Prices
All Templates
All Languages
Search templates
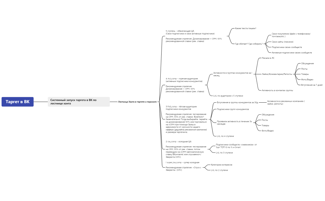
Системный запуск таргета в ВК
Vladimir Egorov
Free
Без названия
Vladimir Egorov
Free