Skip to main content
Vinny Vong

Vinny Vong

31templates
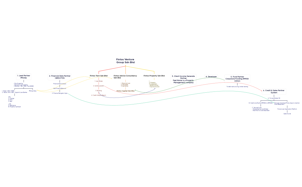
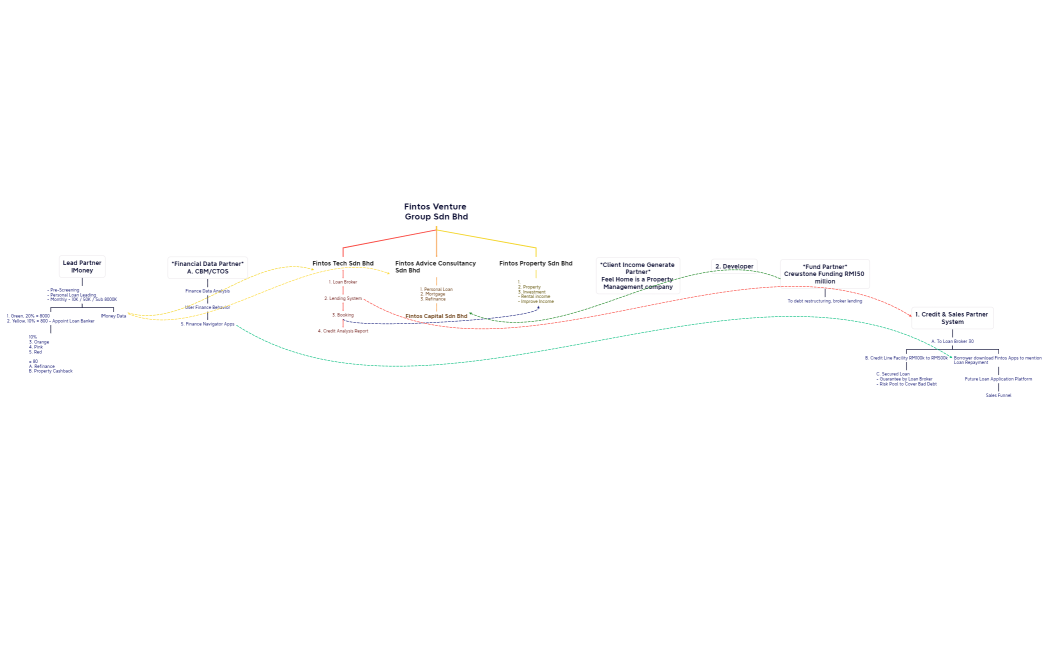
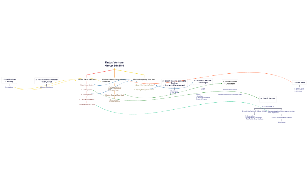
Company Group Structure
Company Group Structure
Vinny Vong
Free
13 December 2024 Sales Operation
13 December 2024 Sales Operation
Vinny Vong
Free
(Table) Company Products & Relations
(Table) Company Products & Relations
Vinny Vong
Free
(131224) Company Products & Relations
(131224) Company Products & Relations
Vinny Vong
Free
Company Products & Relations
Company Products & Relations
Vinny Vong
Free
Company Products & Relations
Company Products & Relations
Vinny Vong
Free
Company Products & Relations
Company Products & Relations
Vinny Vong
Free
Company Products & Relations
Company Products & Relations
Vinny Vong
Free
Company Products & Relations
Company Products & Relations
Vinny Vong
Free