Skip to main content
Home
Download
Pricing
Why Submit?
Submit
Vinh Pham
2
templates
All Prices
All Templates
All Languages
Search templates
Chạy view
Vinh Pham
Free
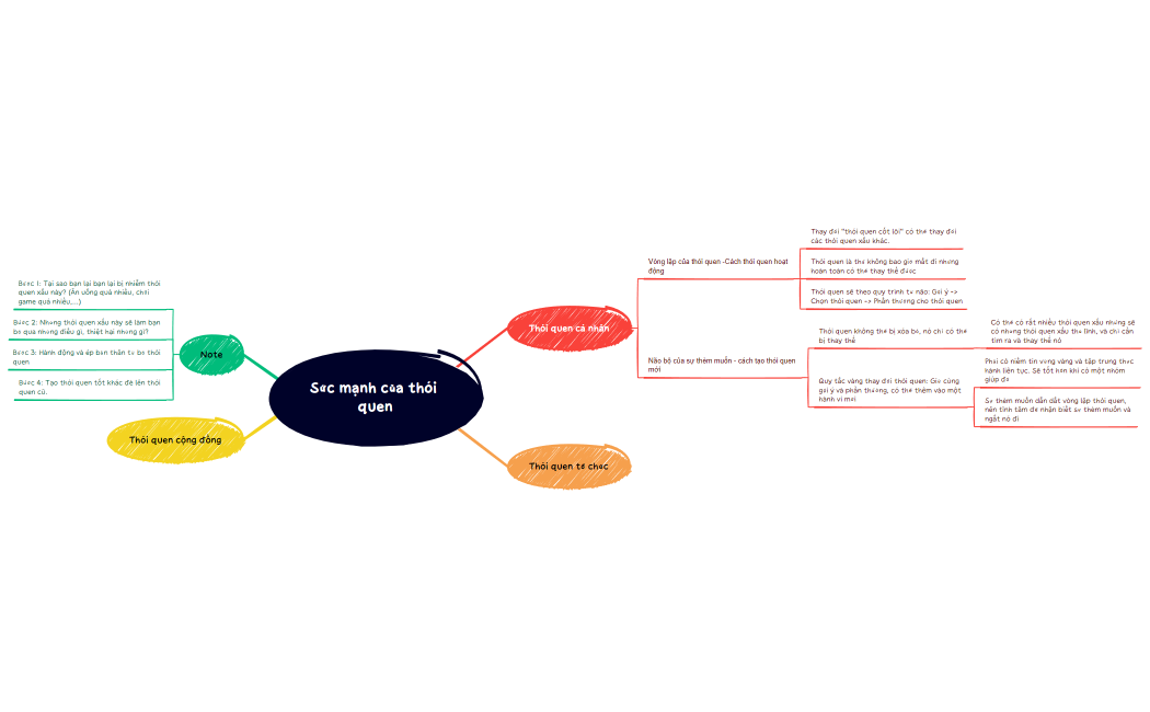
Sức mạnh của thói quen
Vinh Pham
Free