Skip to main content
Viktoriya Pedyna

Viktoriya Pedyna

5templates
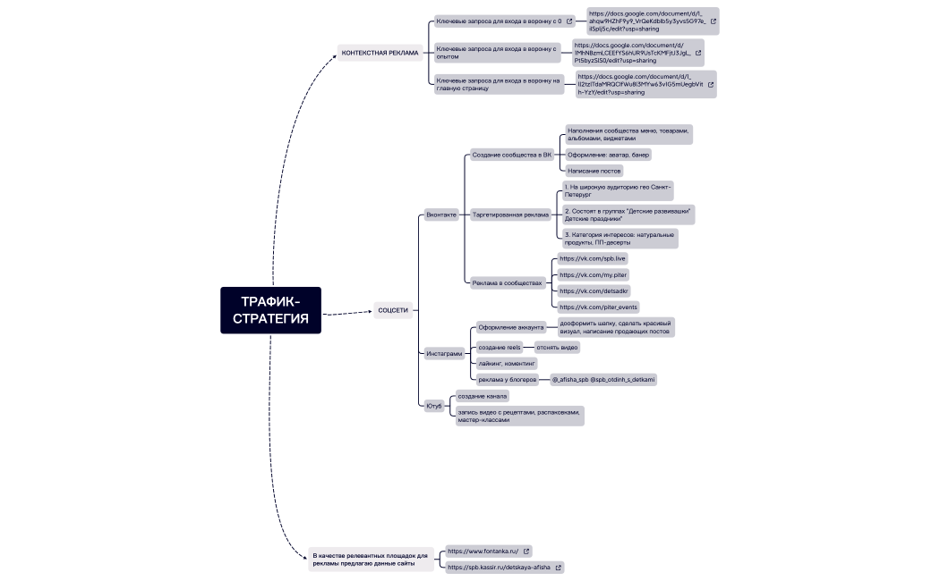
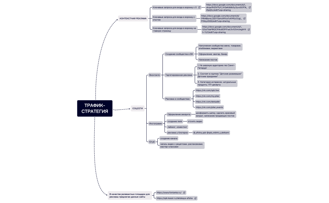
ТРАФИК-СТРАТЕГИЯ
ТРАФИК-СТРАТЕГИЯ
Viktoriya Pedyna
Free
Без названия
Без названия
Viktoriya Pedyna
Free
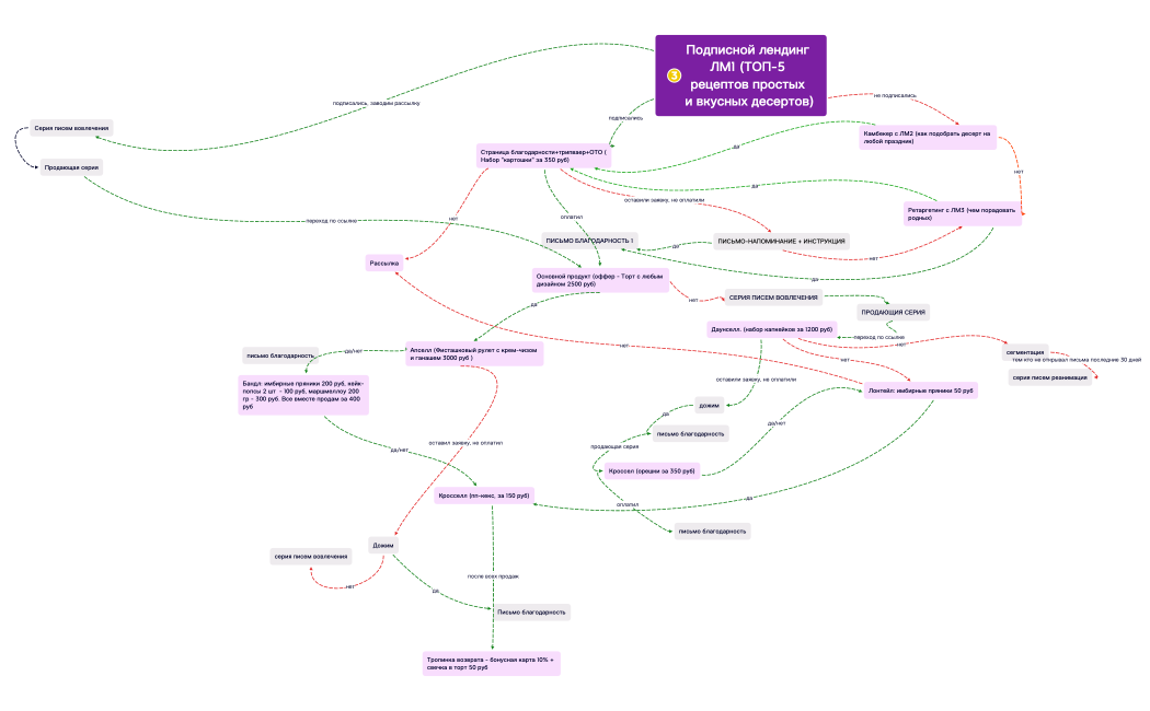
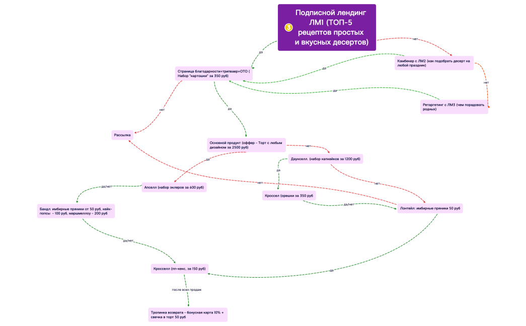
Подписной лендинг ЛМ1 (ТОП-5 рецептов простых и вкусных десертов)
Подписной лендинг ЛМ1 (ТОП-5 рецептов простых и вкусных десертов)
Viktoriya Pedyna
Free
Подписной лендинг ЛМ1 (ТОП-5 рецептов простых и вкусных десертов)
Подписной лендинг ЛМ1 (ТОП-5 рецептов простых и вкусных десертов)
Viktoriya Pedyna
Free
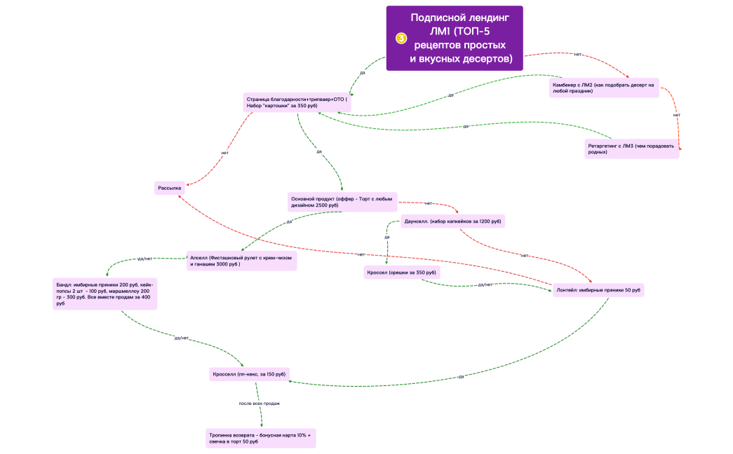
Подписной лендинг ЛМ1 (ТОП-5 рецептов простых и вкусных десертов)
Подписной лендинг ЛМ1 (ТОП-5 рецептов простых и вкусных десертов)
Viktoriya Pedyna
Free