Skip to main content
VIAUD Celine

VIAUD Celine

8templates
GPEC
GPEC
VIAUD Celine
Free
Map 1
Map 1
VIAUD Celine
Free
GPEC (Dispositif de prévention RH, des talents)
GPEC (Dispositif de prévention RH, des talents)
VIAUD Celine
Free
Classification des Emplois selon la CCNOF (2017)
Classification des Emplois selon la CCNOF (2017)
VIAUD Celine
Free
Ecole de la 2eme chance
Ecole de la 2eme chance
VIAUD Celine
Free
PRO - A
PRO - A
VIAUD Celine
Free
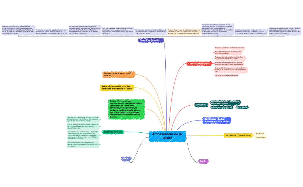
Ambassadeur de la laïcité
Ambassadeur de la laïcité
VIAUD Celine
Free
DERNIÈRES ÉVOLUTIONS CPF
DERNIÈRES ÉVOLUTIONS CPF
VIAUD Celine
Free