Skip to main content
Home
Download
Pricing
Why Submit?
Submit
Veronica Vainstein
3
templates
All Prices
All Templates
All Languages
Search templates
Pohdintoja
Veronica Vainstein
Free
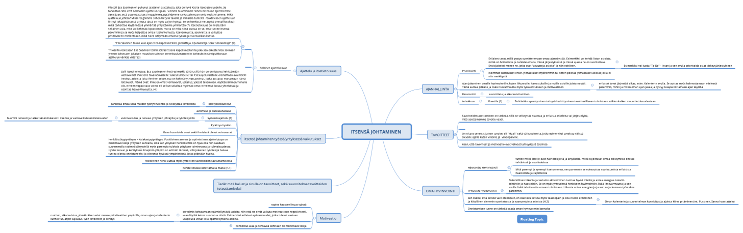
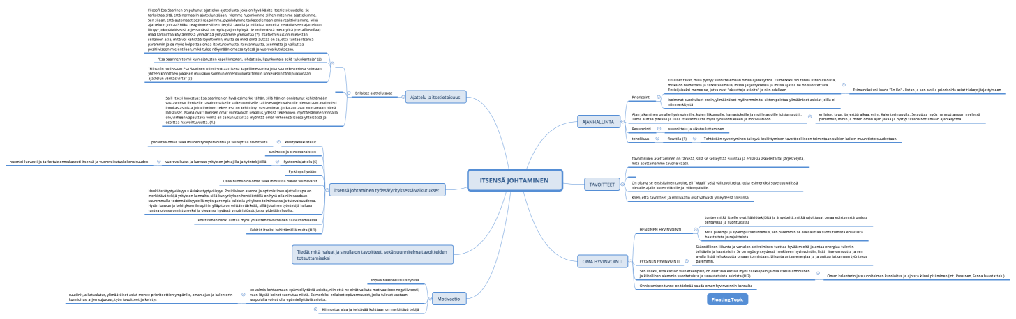
ITSENSÄ JOHTAMINEN
Veronica Vainstein
Free
ITSENSÄ JOHTAMINEN
Veronica Vainstein
Free