Skip to main content
veiga144

veiga144

7templates
BMS IMEG
BMS IMEG
veiga144
Free
Obras gerais casa nova 2023
Obras gerais casa nova 2023
veiga144
Free
Obras gerais casa nova 2023
Obras gerais casa nova 2023
veiga144
Free
Detalhe Obras Casa nova
Detalhe Obras Casa nova
veiga144
Free
Obras Casa Nova
Obras Casa Nova
veiga144
Free
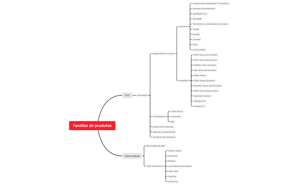
Familias de produtos
Familias de produtos
veiga144
Free
Estrutura familias BMS
Estrutura familias BMS
veiga144
Free