Skip to main content
Home
Download
Pricing
Why Submit?
Submit
Valentin Bavtrosh
3
templates
All Prices
All Templates
All Languages
Search templates
Структура компании
Valentin Bavtrosh
Free
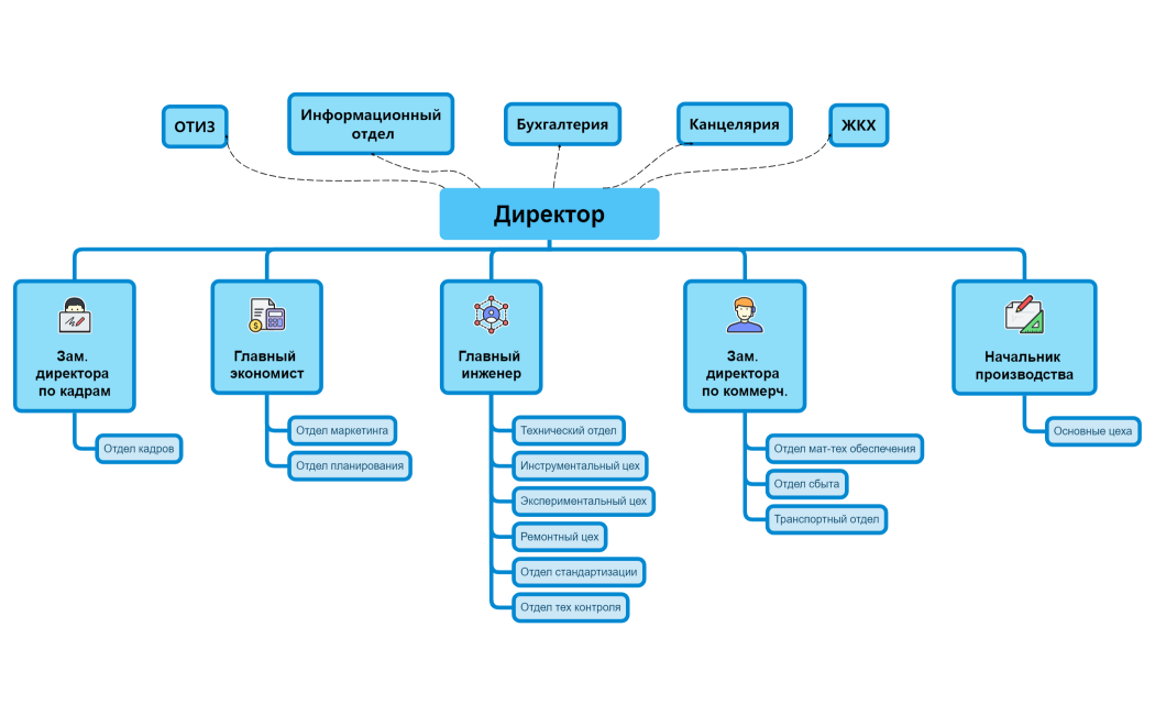
Директор
Valentin Bavtrosh
Free
Структура компании
Valentin Bavtrosh
Free