Skip to main content
UUKRXltDjA

UUKRXltDjA

9templates
Карточка товара Borssonero
Карточка товара Borssonero
UUKRXltDjA
Free
Borssonero Главная страница
Borssonero Главная страница
UUKRXltDjA
Free
Структура лендинга
Структура лендинга
UUKRXltDjA
Free
Разделы каталога на сайт Благопар
Разделы каталога на сайт Благопар
UUKRXltDjA
Free
Каталог разделов на сайте Благопар
Каталог разделов на сайте Благопар
UUKRXltDjA
Free
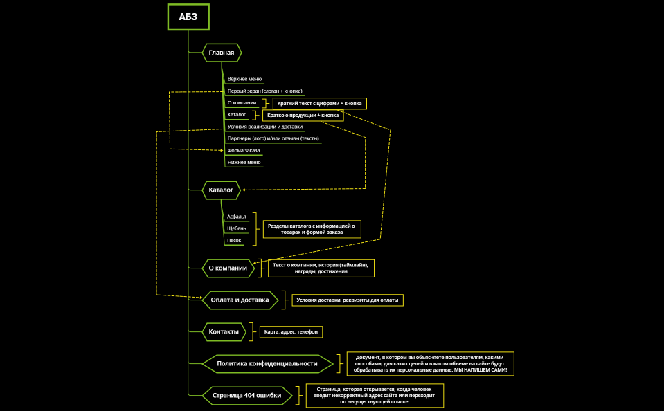
АБЗ структура сайта
АБЗ структура сайта
UUKRXltDjA
Free
Лендинг
Лендинг
UUKRXltDjA
Free
Структура лендинга
Структура лендинга
UUKRXltDjA
Free
Структура сайта
Структура сайта
UUKRXltDjA
Free