Skip to main content
Home
Download
Pricing
Why Submit?
Submit
Tigloos Games
2
templates
All Prices
All Templates
All Languages
Search templates
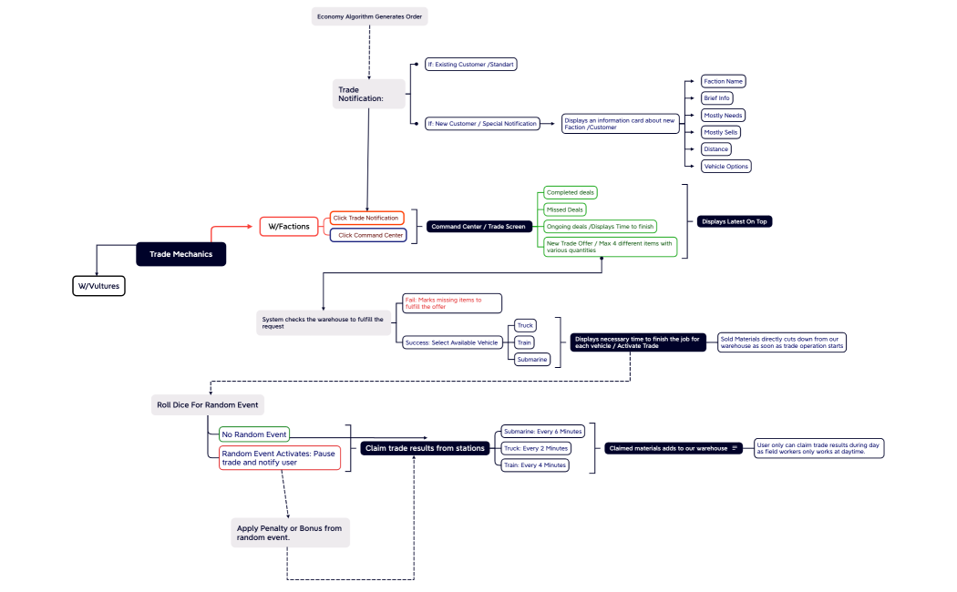
Trade Mechanics
Tigloos Games
Free
Fixer
Tigloos Games
Free