Skip to main content
Tibor Paulen

Tibor Paulen

3templates
Palo Alto Cloud Dôveryhodnosť
Palo Alto Cloud Dôveryhodnosť
Tibor Paulen
Free
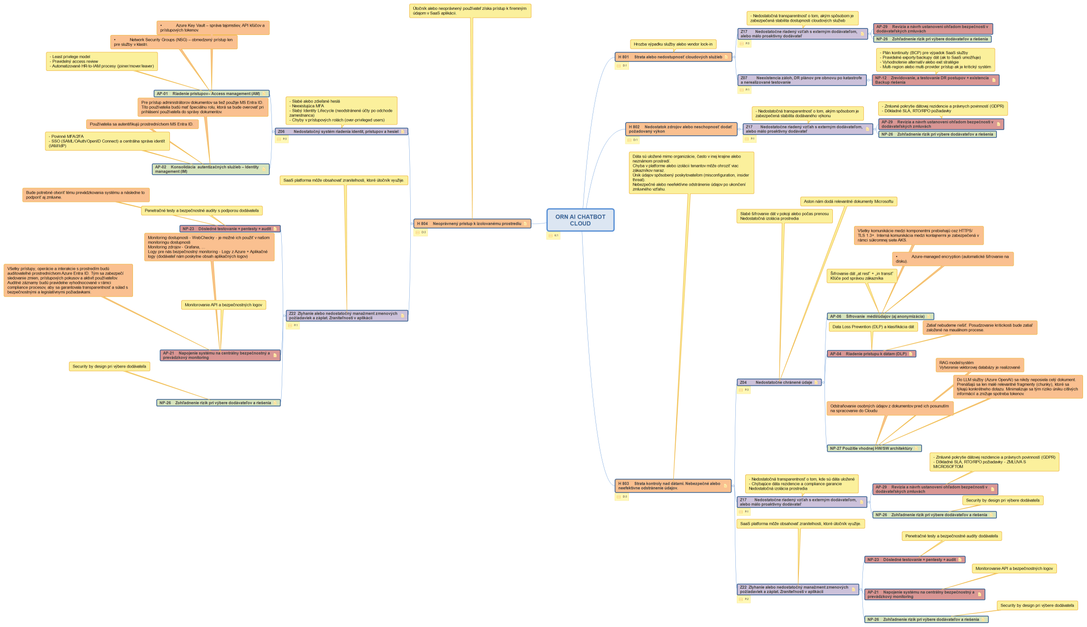
Analýza rizík - ORN AI CHATBOT - CLOUD
Analýza rizík - ORN AI CHATBOT - CLOUD
Tibor Paulen
Free
Analýza rizík - ORN AI CHATBOT
Analýza rizík - ORN AI CHATBOT
Tibor Paulen
Free