Skip to main content
Home
Download
Pricing
Why Submit?
Submit
Thanh Huệ
4
templates
All Prices
All Templates
All Languages
Search templates
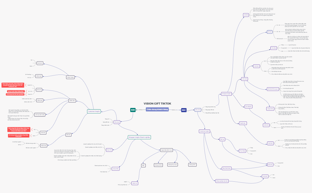
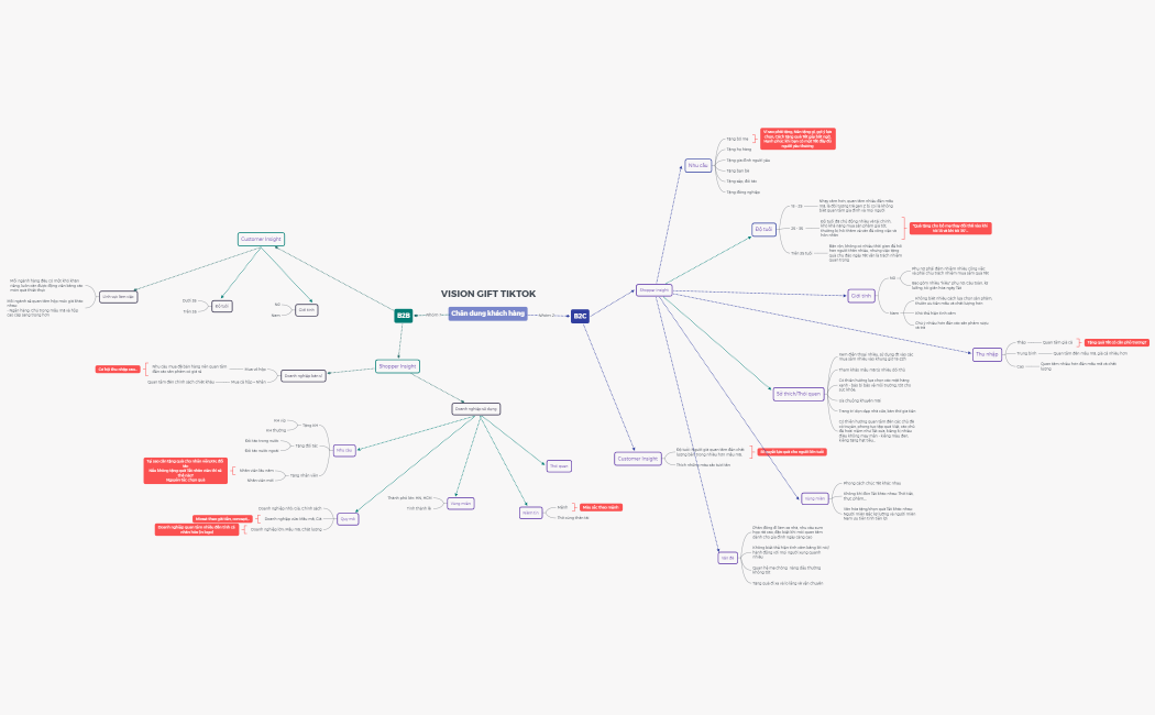
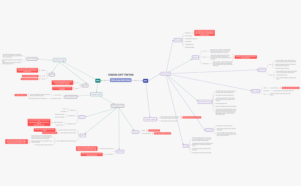
VISION GIFT TIKTOK
Thanh Huệ
Free
NỘI DUNG TIKTOK
Thanh Huệ
Free
NỘI DUNG TIKTOK
Thanh Huệ
Free
VG - Roadmap
Thanh Huệ
Free