Skip to main content
Thang Giap

Thang Giap

8templates
Map 1
Map 1
Thang Giap
Free
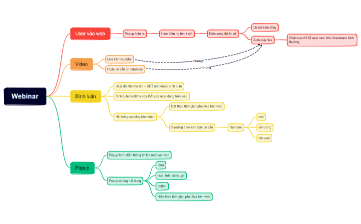
Webinar
Webinar
Thang Giap
Free
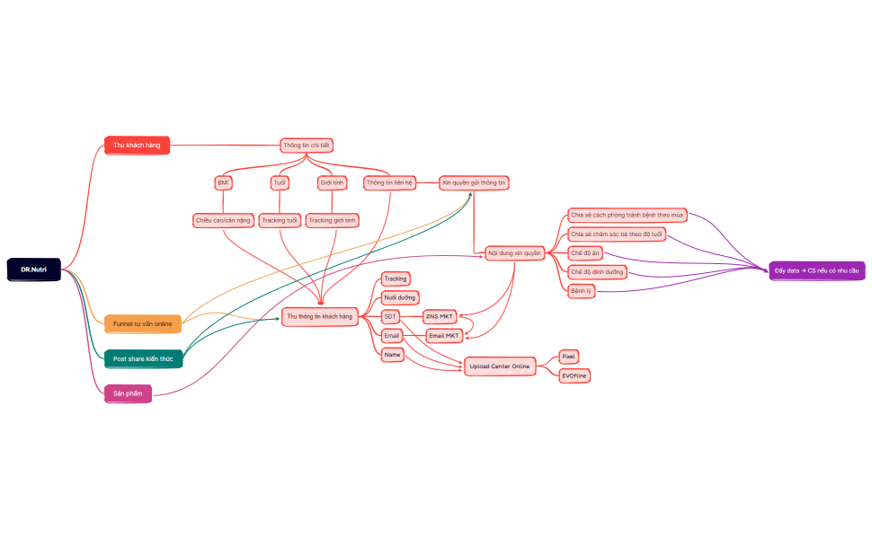
DR.Nutri
DR.Nutri
Thang Giap
Free
LMS-Giảm béo
LMS-Giảm béo
Thang Giap
Free
MEGA DIGITAL DIGITAL CLASS
FeaturedXmind Favorites
MEGA DIGITAL DIGITAL CLASS
Thang Giap
Free
Plan MKT Mega Digital
Plan MKT Mega Digital
Thang Giap
Free
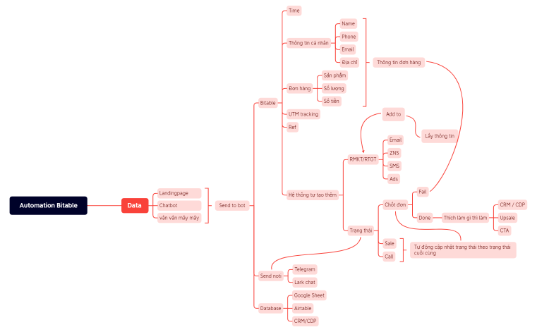
automation bitable
automation bitable
Thang Giap
Free
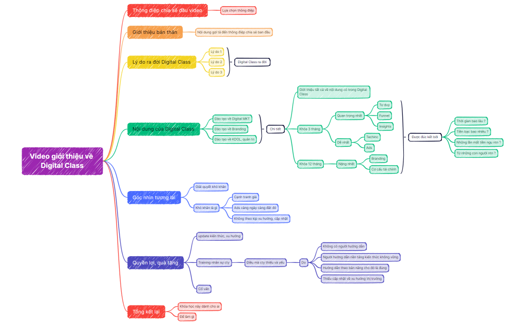
Nội dung video giới thiệu về Digital Class
Nội dung video giới thiệu về Digital Class
Thang Giap
Free