Skip to main content
Home
Download
Pricing
Why Submit?
Submit
tests -4-me
3
templates
All Prices
All Templates
All Languages
Search templates
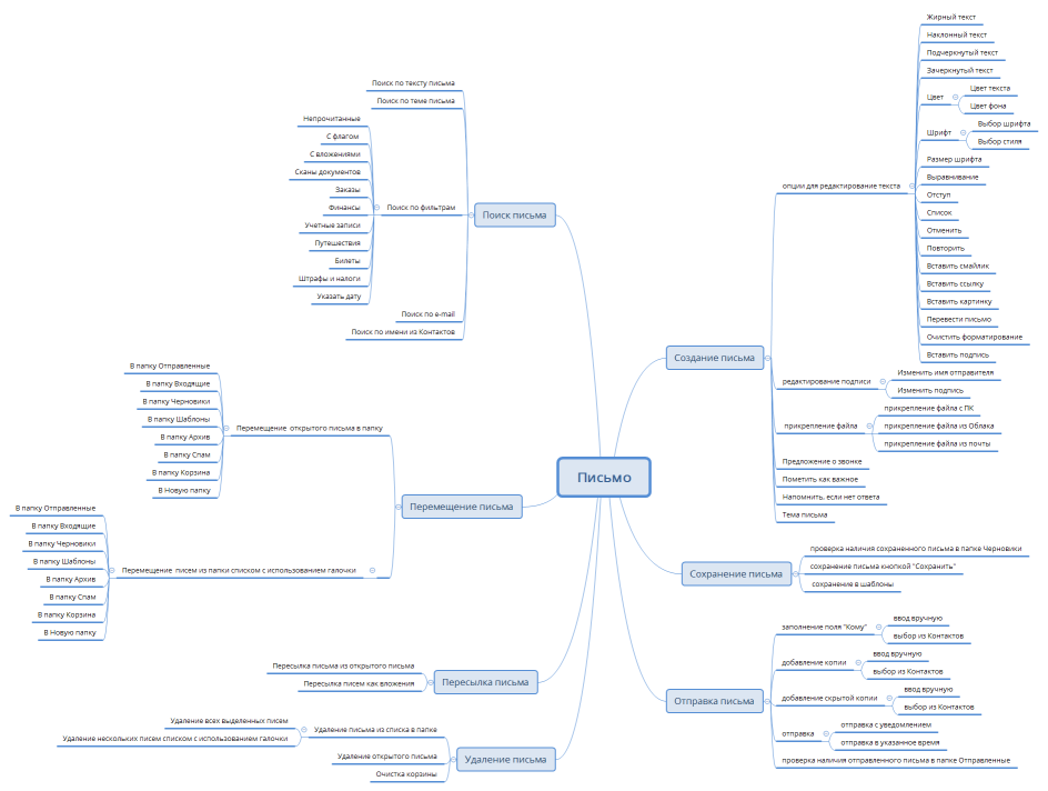
Письмо
tests -4-me
Free
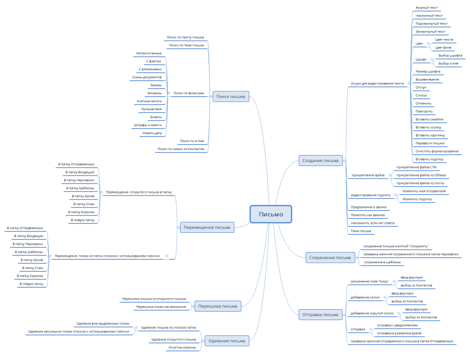
Письмо
tests -4-me
Free
Функционал: форма создания письма
tests -4-me
Free