Skip to main content
Home
Download
Pricing
Why Submit?
Submit
Tatiana Sin
1
templates
All Prices
All Templates
All Languages
Search templates
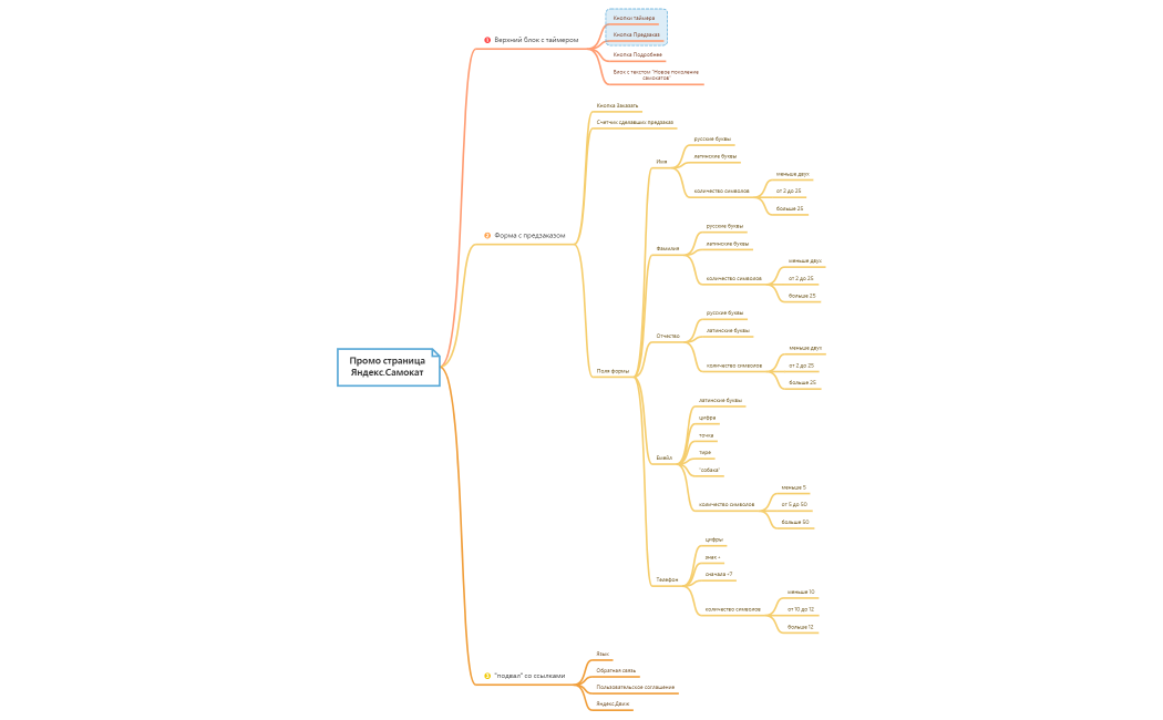
тест-анализ Визуализация ЯСамокат
Tatiana Sin
Free