Skip to main content
tatiana masri

tatiana masri

2templates
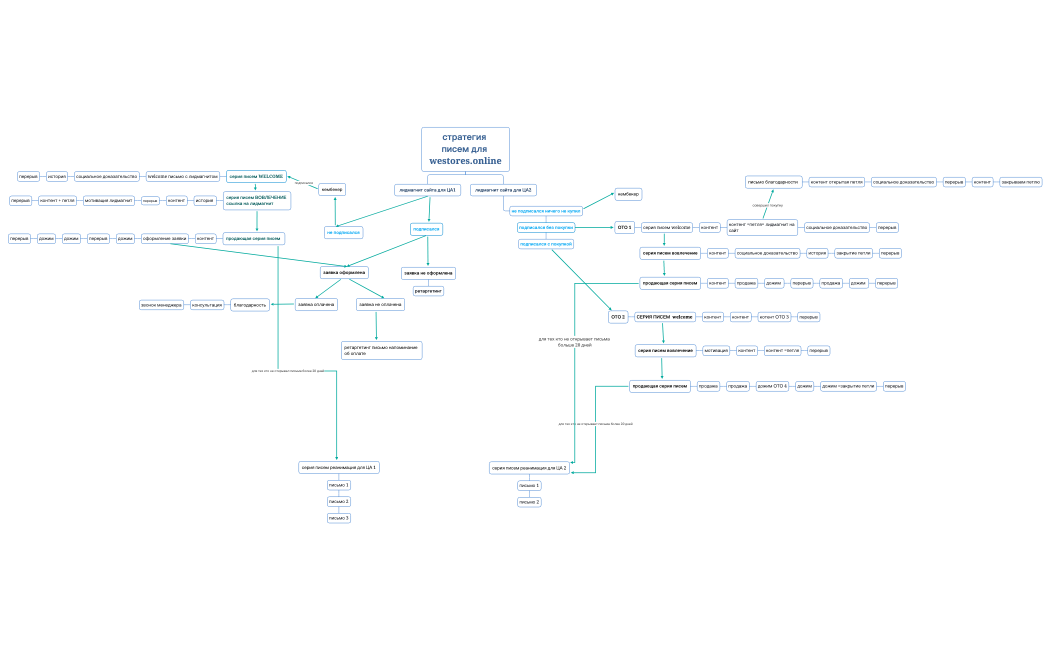
Траффик. Инструкция по созданию писем для Esoba copy
Траффик. Инструкция по созданию писем для Esoba copy
tatiana masri
Free
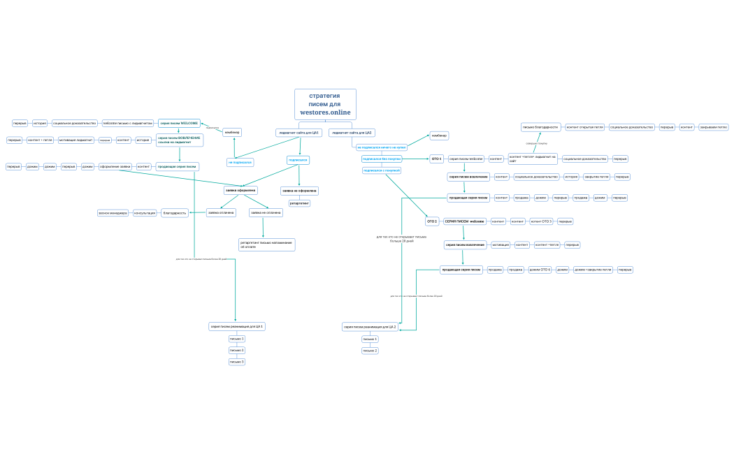
Траффик. Инструкция по созданию писем для Esoba copy
Траффик. Инструкция по созданию писем для Esoba copy
tatiana masri
Free