Skip to main content
Home
Download
Pricing
Why Submit?
Submit
Tal Donyo
2
templates
All Prices
All Templates
All Languages
Search templates
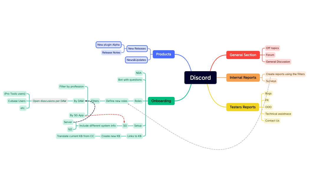
Discord
Tal Donyo
Free
Project Development
Tal Donyo
Free