Skip to main content
Home
Download
Pricing
Why Submit?
Submit
Takuya Ariki
4
templates
All Prices
All Templates
All Languages
Search templates
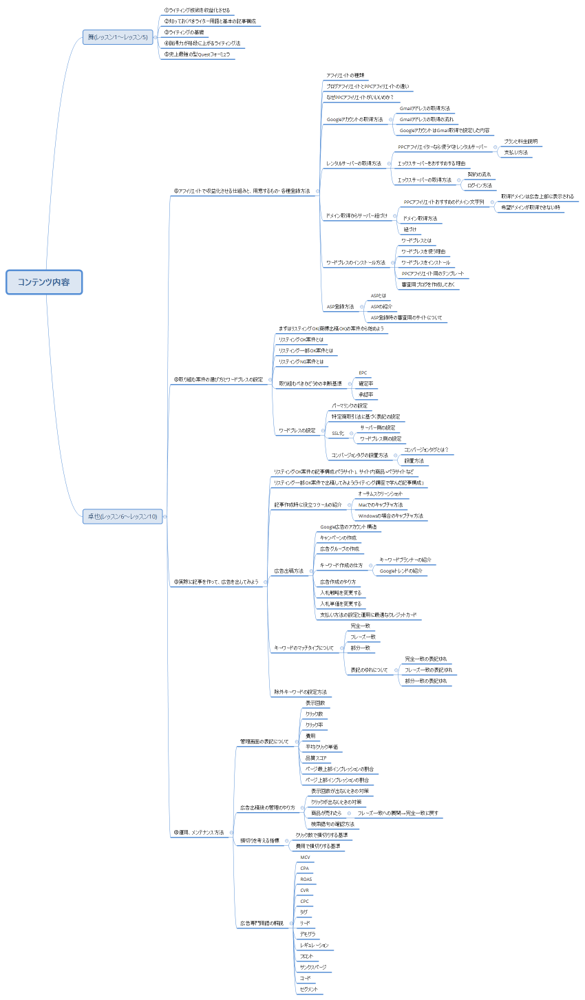
コンテンツ内容
Takuya Ariki
Free
GDNリマケ
Takuya Ariki
Free
ステルス 直リンク設定
Takuya Ariki
Free
コンサル概要(なほ共同)
Takuya Ariki
Free