Skip to main content
Takeya Okada

Takeya Okada

5templates
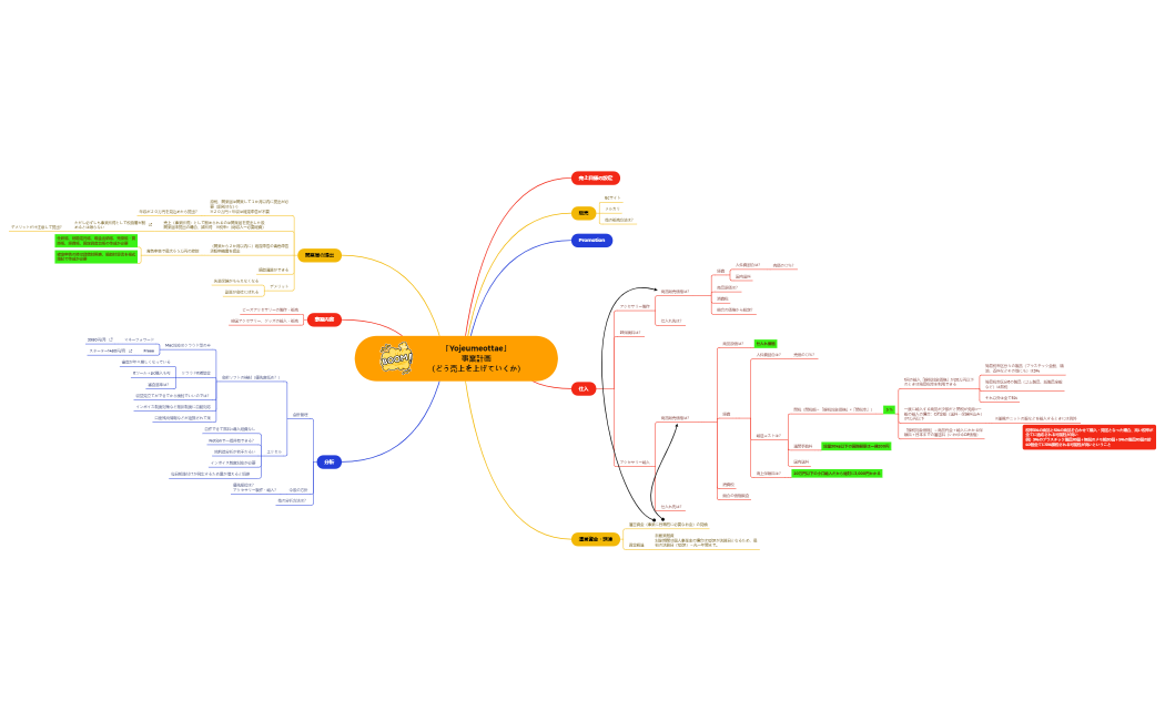
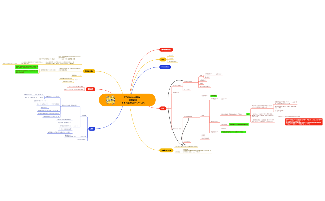
「yojeumeottae」 事業計画 (どう売上を上げていくか計画).xmind
FeaturedXmind Favorites
「yojeumeottae」 事業計画 (どう売上を上げていくか計画).xmind
Takeya Okada
Free
ToDo リスト
ToDo リスト
Takeya Okada
Free
ToDo リスト
ToDo リスト
Takeya Okada
Free
ToDo リスト
ToDo リスト
Takeya Okada
Free
ToDo リスト
FeaturedXmind Favorites
ToDo リスト
Takeya Okada
Free