Skip to main content
Home
Download
Pricing
Why Submit?
Submit
Susan Gerts
1
templates
All Prices
All Templates
All Languages
Search templates
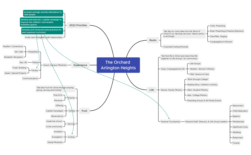
The Orchard AH Structure & Strategy
Susan Gerts
Free