Skip to main content
Home
Download
Pricing
Why Submit?
Submit
sTacMfHZlb
2
templates
All Prices
All Templates
All Languages
Search templates
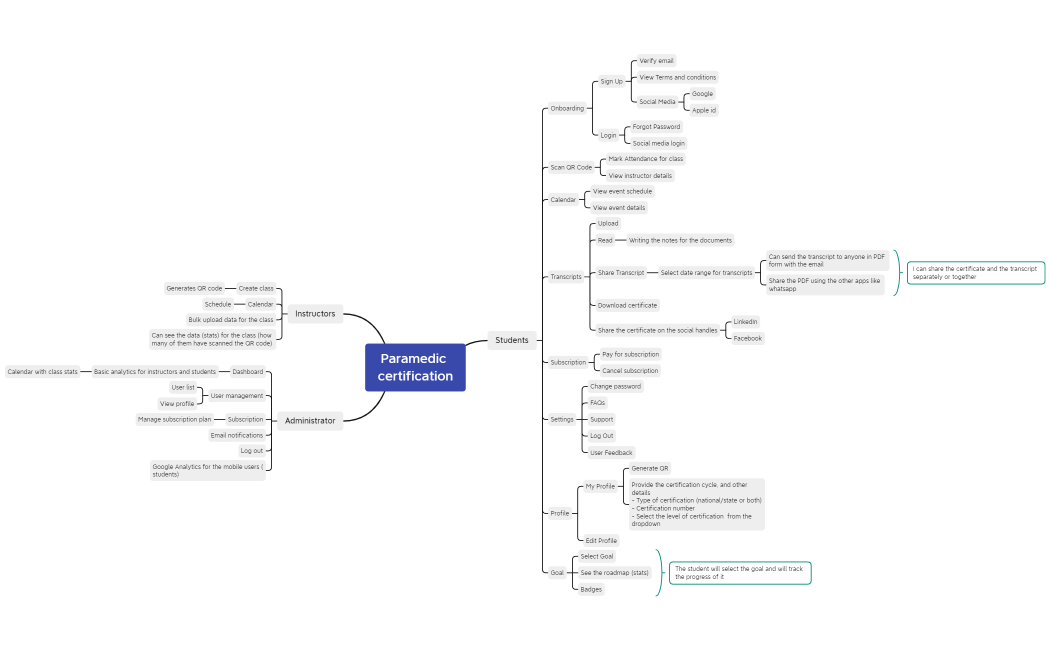
Paramedic certification
sTacMfHZlb
Free
Mind map source file
sTacMfHZlb
Free