Skip to main content
Home
Download
Pricing
Why Submit?
Submit
Sonia Troshina
2
templates
All Prices
All Templates
All Languages
Search templates
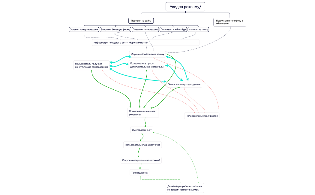
CJM ReRotor
Sonia Troshina
Free
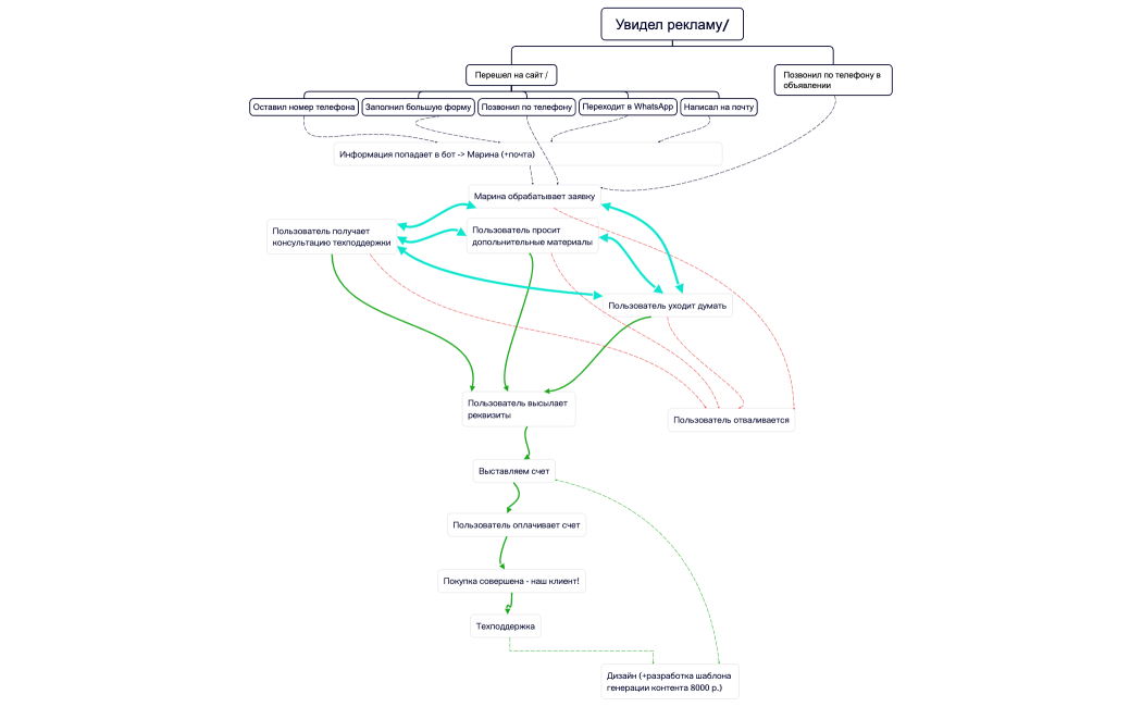
CJM ReRotor
Sonia Troshina
Free