Skip to main content
Home
Download
Pricing
Why Submit?
Submit
Sofi Borovik
2
templates
All Prices
All Templates
All Languages
Search templates
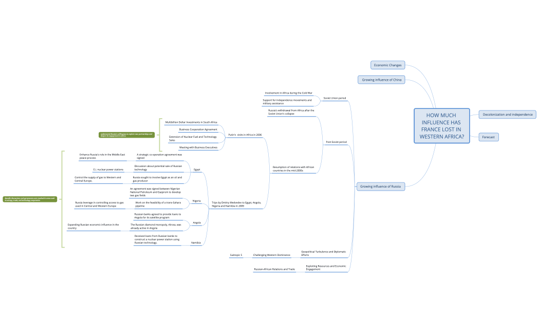
HOW MUCH INFLUENCE HAS FRANCE LOST IN WESTERN AFRICA
Sofi Borovik
Free
Sheet 1
Sofi Borovik
Free