Skip to main content
Sean Tan

Sean Tan

49templates
KlaritySG™
KlaritySG™
Sean Tan
Free
SEO
SEO
Sean Tan
Free
KlaritySG™
KlaritySG™
Sean Tan
Free
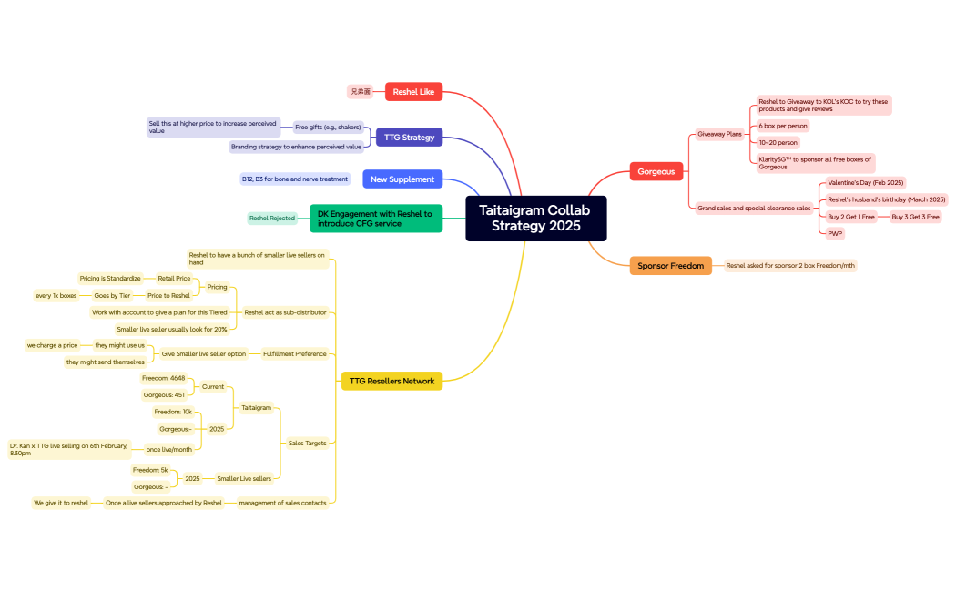
Taitaigram Collab Strategy 2025
Taitaigram Collab Strategy 2025
Sean Tan
Free
Dotcom Secrets
Dotcom Secrets
Sean Tan
Free
Mind Map
Mind Map
Sean Tan
Free
Mind Map
Mind Map
Sean Tan
Free
Tik Tok Spark Project
Tik Tok Spark Project
Sean Tan
Free
Dotcom Secrets
Dotcom Secrets
Sean Tan
Free