Skip to main content
Home
Download
Pricing
Why Submit?
Submit
sarah
2
templates
All Prices
All Templates
All Languages
Search templates
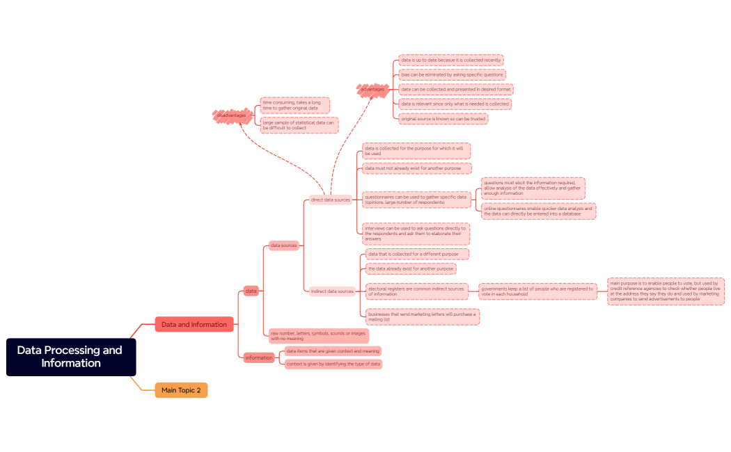
Data Processing and Information
sarah
Free
Hardware and Software
sarah
Free