Skip to main content
Sandrine Wiskok

Sandrine Wiskok

13templates
Architecture interfaces EasyVAE
Architecture interfaces EasyVAE
Sandrine Wiskok
Free
Architecture interfaces EasyVAE
Architecture interfaces EasyVAE
Sandrine Wiskok
Free
Architecture interfaces EasyVAE
Architecture interfaces EasyVAE
Sandrine Wiskok
Free
Architecture interfaces EasyVAE
Architecture interfaces EasyVAE
Sandrine Wiskok
Free
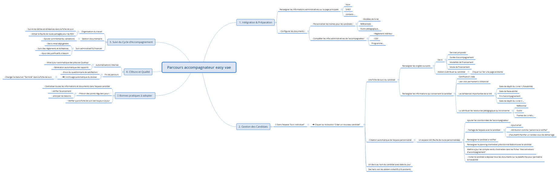
Parcours accompagnateur easy vae
Parcours accompagnateur easy vae
Sandrine Wiskok
Free
Parcours accompagnateur easy vae
Parcours accompagnateur easy vae
Sandrine Wiskok
Free
Processus d’abonnement EasyVAE
Processus d’abonnement EasyVAE
Sandrine Wiskok
Free
Processus d’abonnement EasyVAE
Processus d’abonnement EasyVAE
Sandrine Wiskok
Free
ALT-MUM-moisannée-FOAD
ALT-MUM-moisannée-FOAD
Sandrine Wiskok
Free