Skip to main content
Home
Download
Pricing
Why Submit?
Submit
sandhya karunakaran
2
templates
All Prices
All Templates
All Languages
Search templates
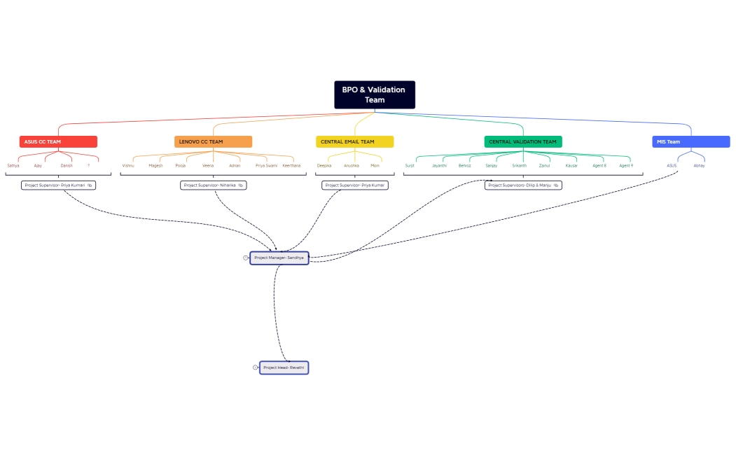
BPO & Validation Team
sandhya karunakaran
Free
Team_Structure-M5YVRU-PmP4JwZ-01496
sandhya karunakaran
Free