Skip to main content
Home
Download
Pricing
Why Submit?
Submit
Ros Wilmina
1
templates
All Prices
All Templates
All Languages
Search templates
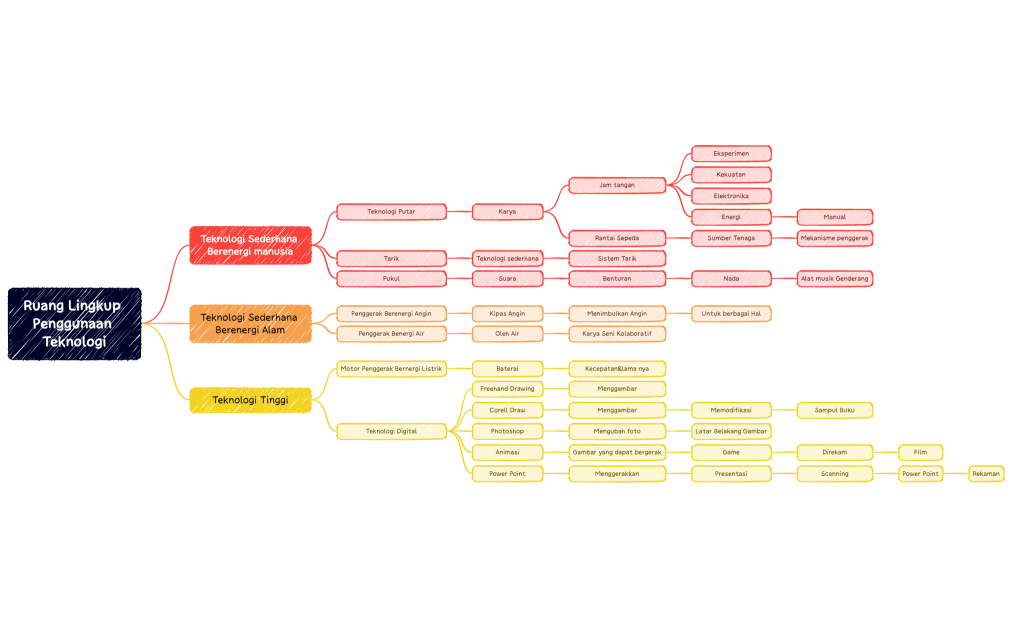
PENDIDIKAN SENI DI SD Ruang Lingkup Penggunaan Teknologi Modul 4
Ros Wilmina
Free