Skip to main content
Richard Low

Richard Low

7templates
Desirable skills and experience of Program Managers
Desirable skills and experience of Program Managers
Richard Low
Free
Purchasing Managers
Purchasing Managers
Richard Low
Free
Programmer Analyst
Programmer Analyst
Richard Low
Free
Business Systems Analyst Job Skills Experience
Business Systems Analyst Job Skills Experience
Richard Low
Free
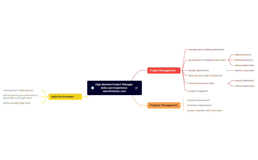
Project Manager
Project Manager
Richard Low
Free
Design Engineer Qualities
Design Engineer Qualities
Richard Low
Free
Software Developer Job Skills Experience
Software Developer Job Skills Experience
Richard Low
Free