Skip to main content
RGJyAWioPe

RGJyAWioPe

9templates
AI Персонажи для продвижения бизнеса в соц.сетях AI блогеры
AI Персонажи для продвижения бизнеса в соц.сетях AI блогеры
RGJyAWioPe
Free
DILLAR Обучение
DILLAR Обучение
RGJyAWioPe
Free
Без названия 2
Без названия 2
RGJyAWioPe
Free
КОНСУЛЬТАЦИЯ ДЛЯ ИРЫ
КОНСУЛЬТАЦИЯ ДЛЯ ИРЫ
RGJyAWioPe
Free
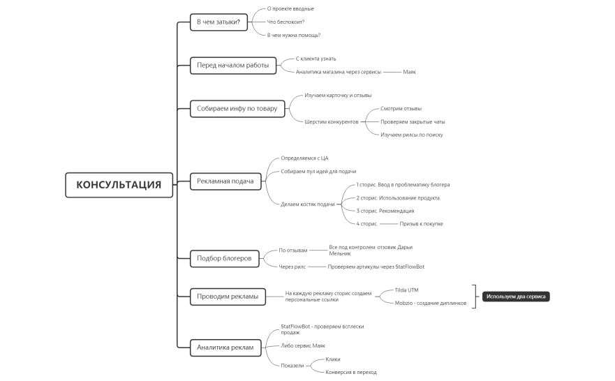
КОНСУЛЬТАЦИЯ
КОНСУЛЬТАЦИЯ
RGJyAWioPe
Free
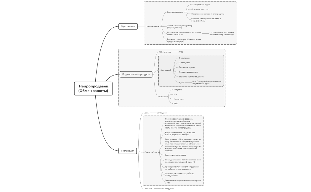
Нейропродавец обмен
Нейропродавец обмен
RGJyAWioPe
Free
Аникиев
Аникиев
RGJyAWioPe
Free
Ольга
Ольга
RGJyAWioPe
Free
Бонусное занятие курса АВИАТО ИИ продавец
Бонусное занятие курса АВИАТО ИИ продавец
RGJyAWioPe
Free