Skip to main content
QaCpSTjxvv

QaCpSTjxvv

6templates
Как эксперту выйти в 500+ в мес, в маленьком блоге, на холодном трафике
Как эксперту выйти в 500+ в мес, в маленьком блоге, на холодном трафике
QaCpSTjxvv
Free
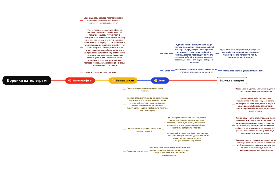
Воронка на телеграм
Воронка на телеграм
QaCpSTjxvv
Free
Гипотезы
Гипотезы
QaCpSTjxvv
Free
Воронка на телеграм
Воронка на телеграм
QaCpSTjxvv
Free
Узнай, сможешь ли ты в ближайшие три месяца выйти на 300 тыс
Узнай, сможешь ли ты в ближайшие три месяца выйти на 300 тыс
QaCpSTjxvv
Free
Программа курса
Программа курса
QaCpSTjxvv
Free