Skip to main content
Priya Pillai

Priya Pillai

12templates
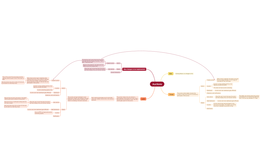
Auctions
Auctions
Priya Pillai
Free
MNR Tablet (Employee).xmind
MNR Tablet (Employee).xmind
Priya Pillai
Free
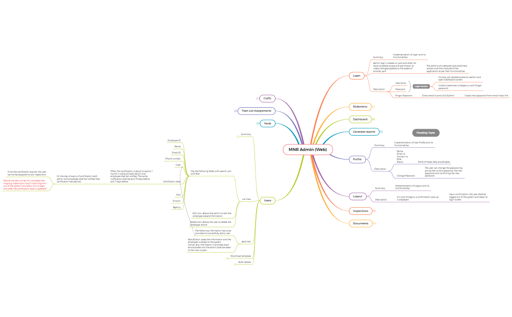
mnr_admin.xmind
FeaturedXmind Favorites
mnr_admin.xmind
Priya Pillai
Free
MNR Tablet (Employee).xmind
MNR Tablet (Employee).xmind
Priya Pillai
Free
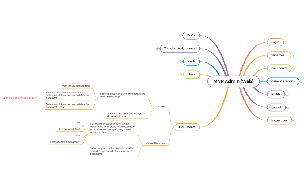
mnr_admin
mnr_admin
Priya Pillai
Free
mnr_admin
mnr_admin
Priya Pillai
Free
mnr_admin
mnr_admin
Priya Pillai
Free
mnr_admin
mnr_admin
Priya Pillai
Free
mnr_admin
mnr_admin
Priya Pillai
Free