Skip to main content
Home
Download
Pricing
Why Submit?
Submit
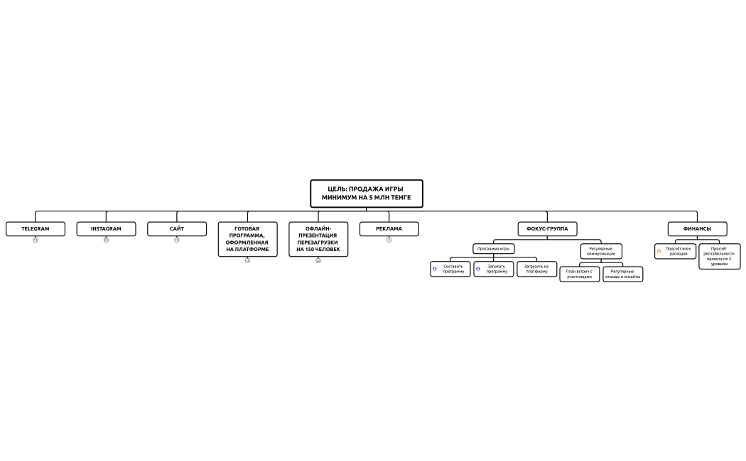
Perezagruzka Project
1
templates
All Prices
All Templates
All Languages
Search templates
ПЕРЕЗАГРУЗКА.xmind
Perezagruzka Project
Free